HOME   LIST
‹–   –›

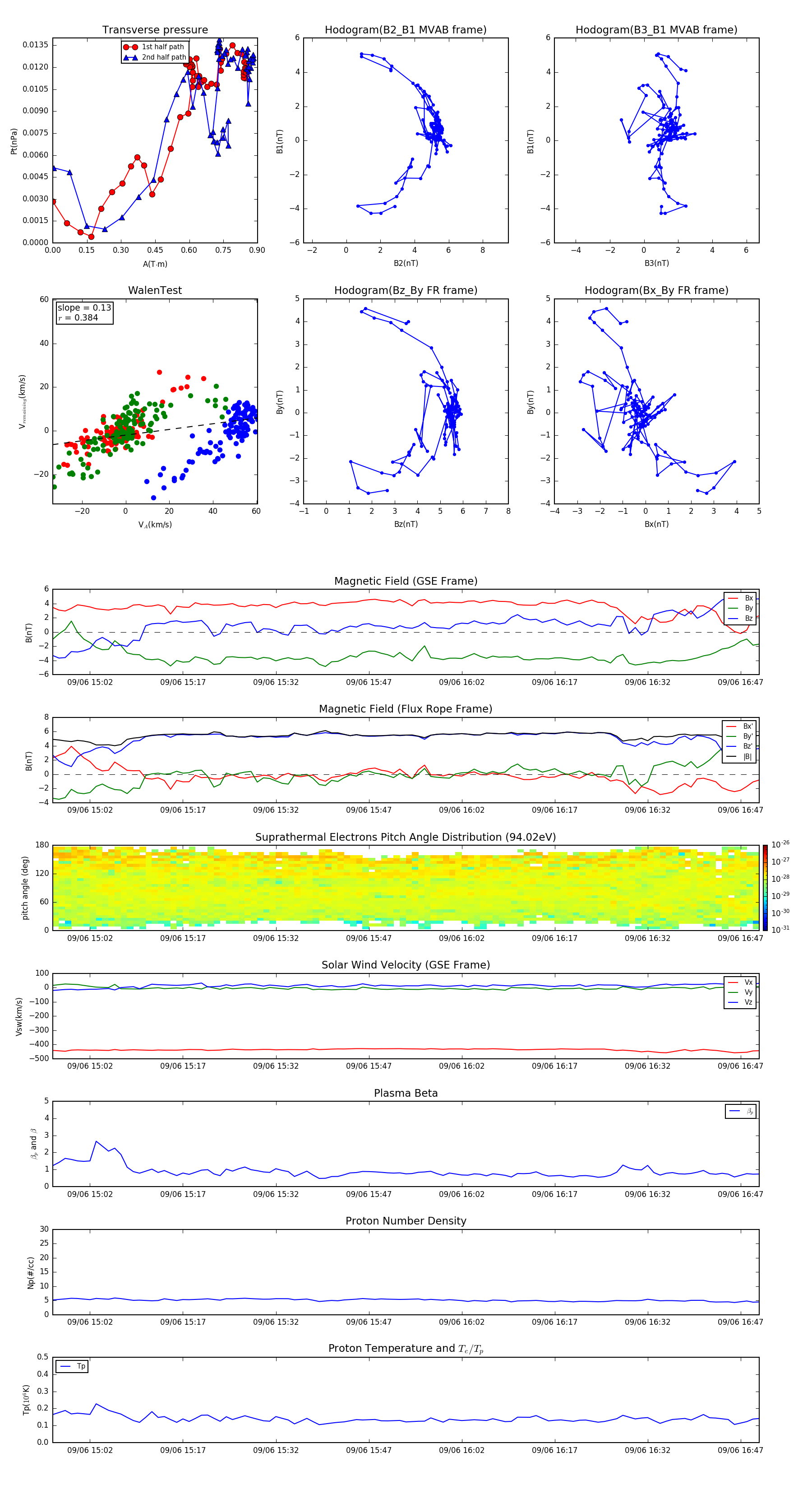
Flux Rope in 1996

Flux Rope Event 1996-09-06 14:56 ~ 1996-09-06 16:50 (115 minutes)


plot