HOME   LIST
‹–   –›

Flux Rope in 1996

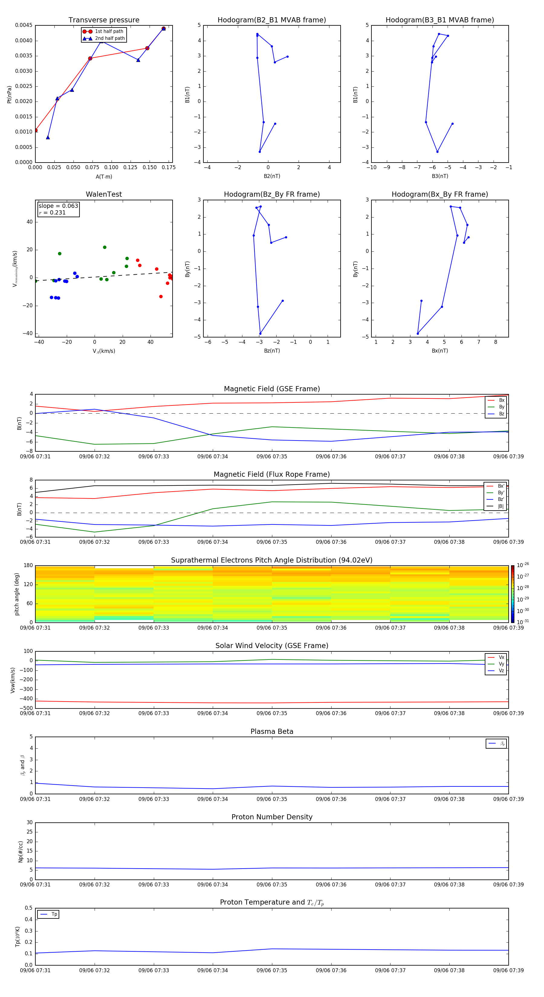
Flux Rope Event 1996-09-06 07:31 ~ 1996-09-06 07:39 (9 minutes)


plot