HOME   LIST
‹–   –›

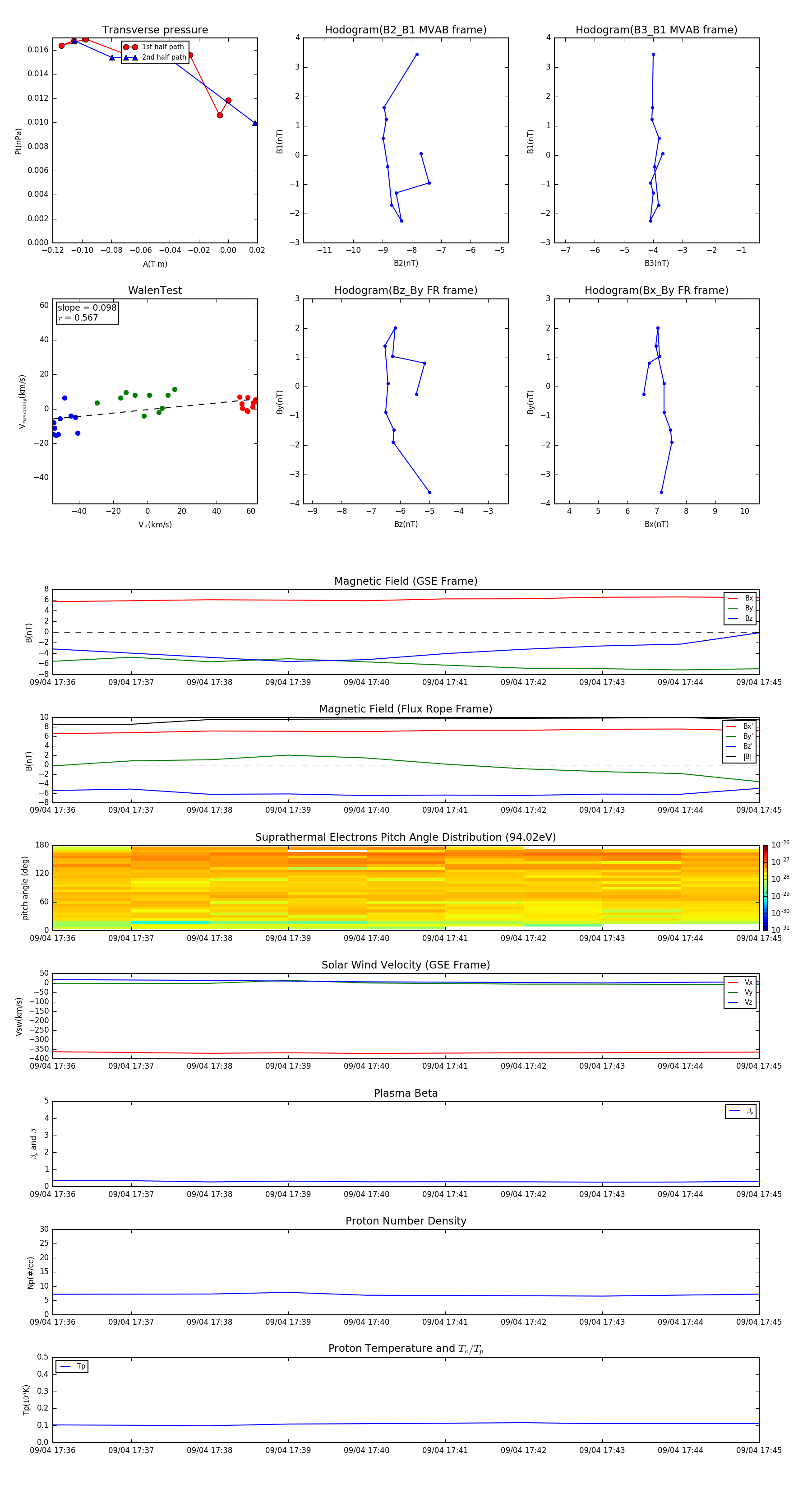
Flux Rope in 1996

Flux Rope Event 1996-09-04 17:36 ~ 1996-09-04 17:45 (10 minutes)


plot