HOME   LIST
‹–   –›

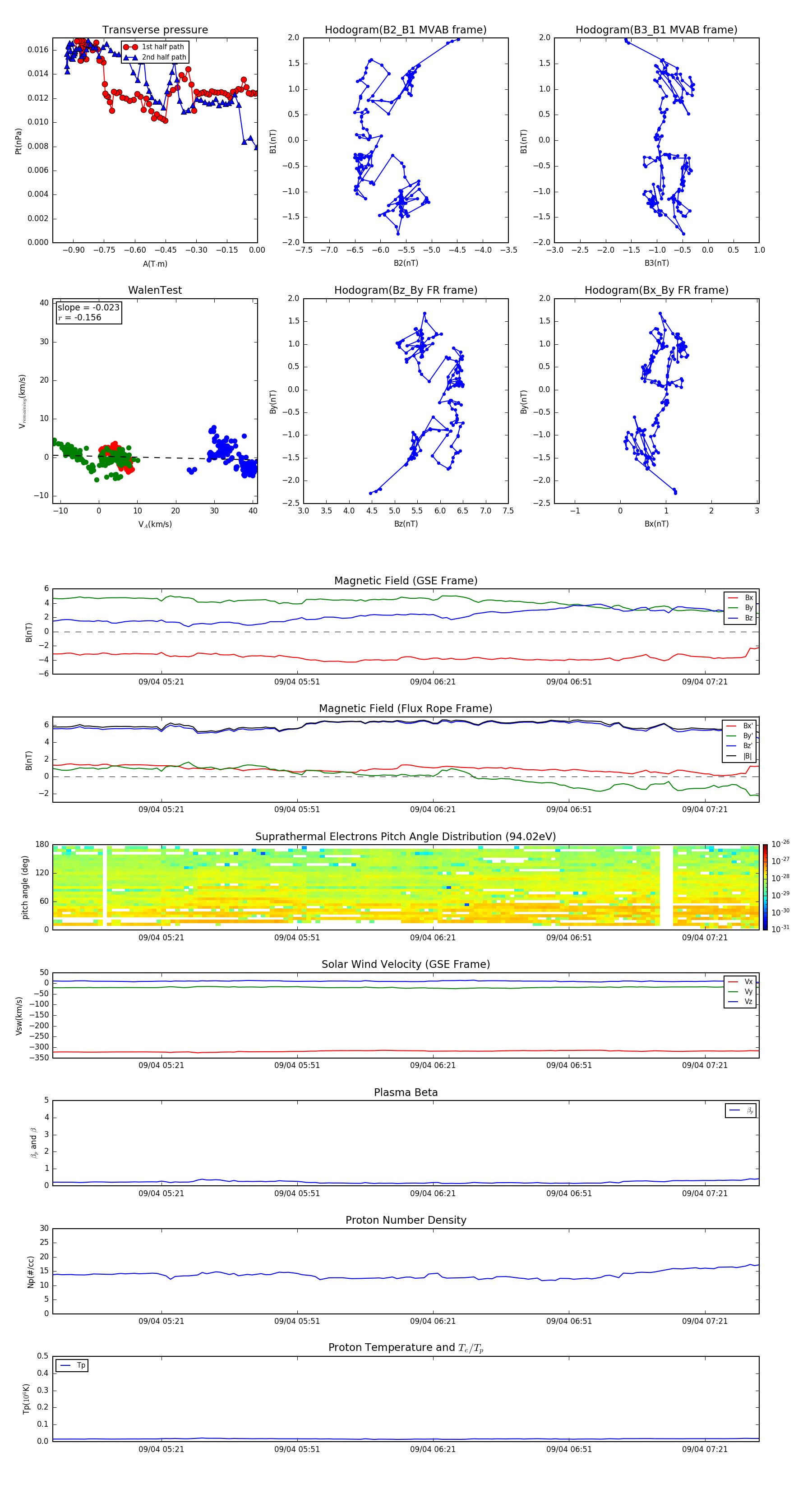
Flux Rope in 1996

Flux Rope Event 1996-09-04 04:57 ~ 1996-09-04 07:33 (157 minutes)


plot