HOME   LIST
‹–   –›

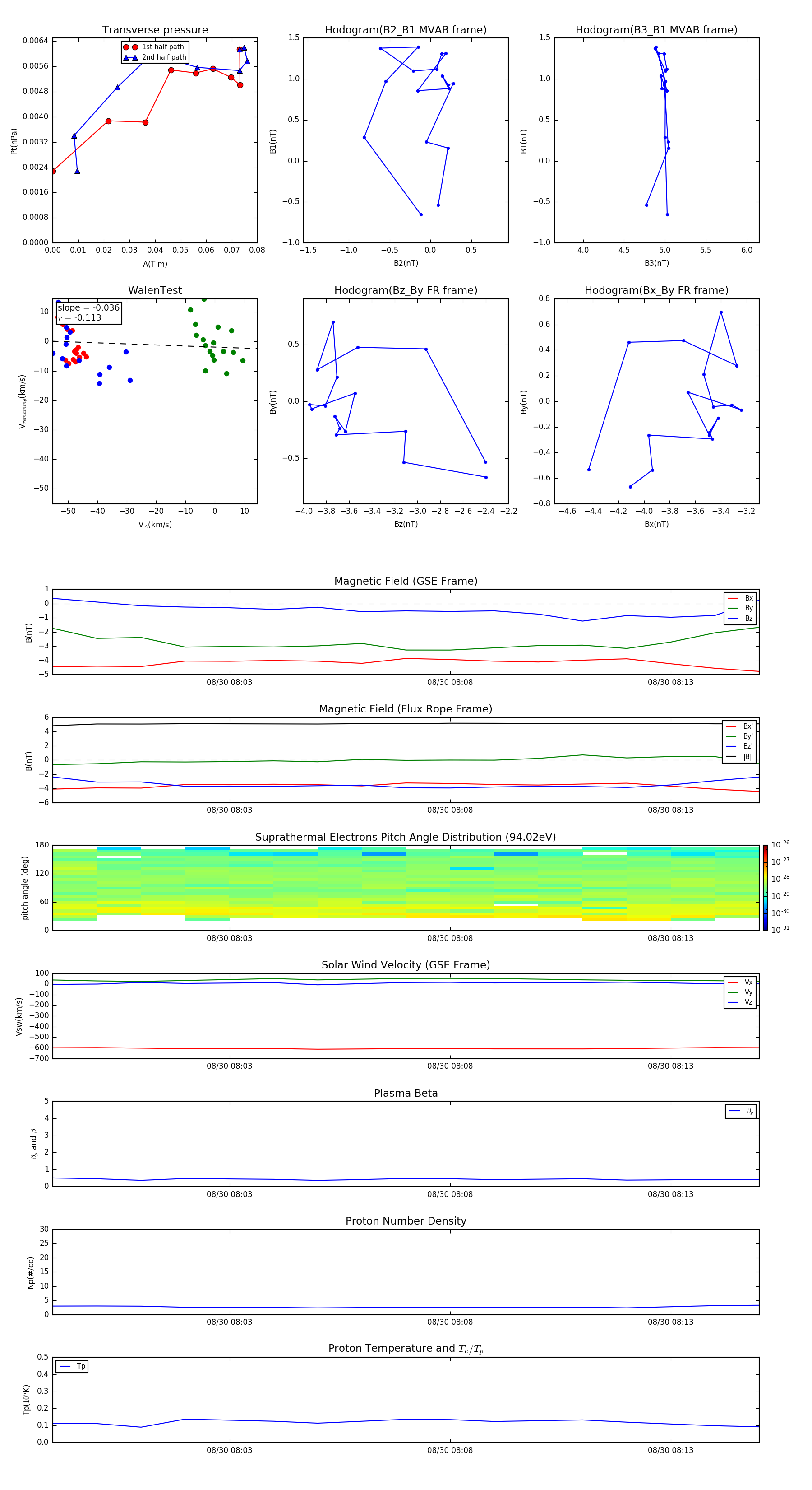
Flux Rope in 1996

Flux Rope Event 1996-08-30 07:59 ~ 1996-08-30 08:15 (17 minutes)


plot