HOME   LIST
‹–   –›

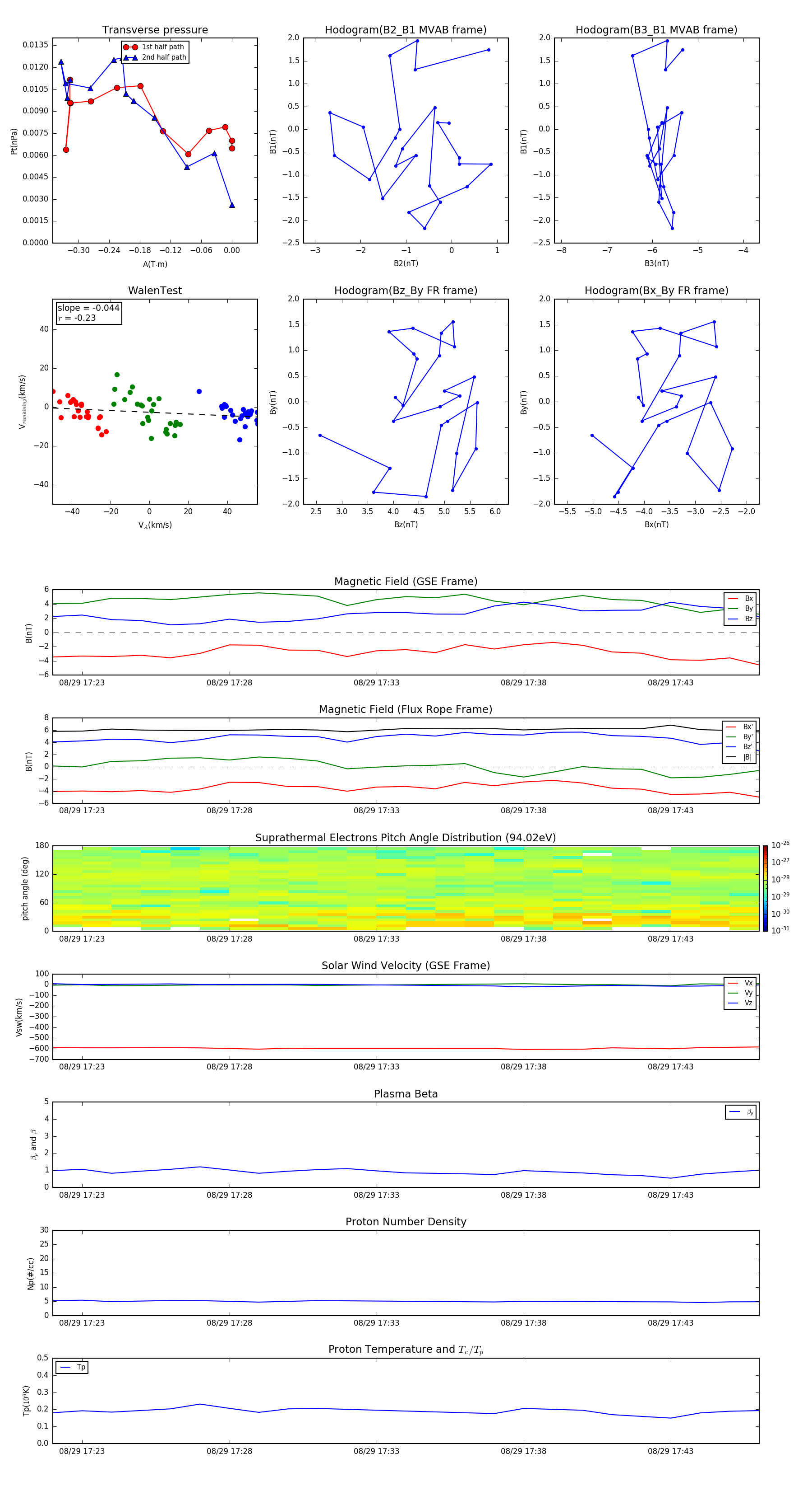
Flux Rope in 1996

Flux Rope Event 1996-08-29 17:22 ~ 1996-08-29 17:46 (25 minutes)


plot