HOME   LIST
‹–   –›

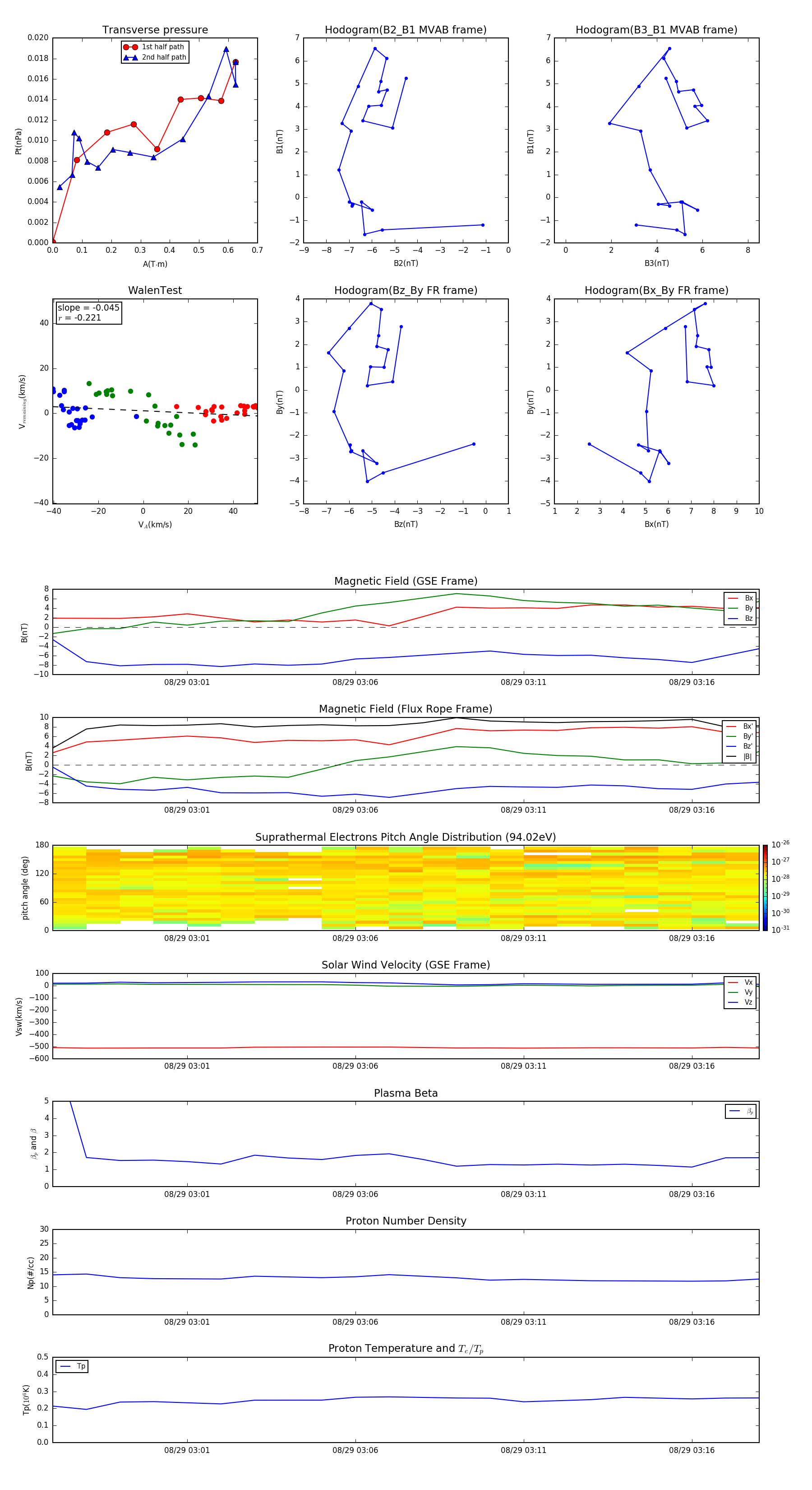
Flux Rope in 1996

Flux Rope Event 1996-08-29 02:57 ~ 1996-08-29 03:18 (22 minutes)


plot