HOME   LIST
‹–   –›

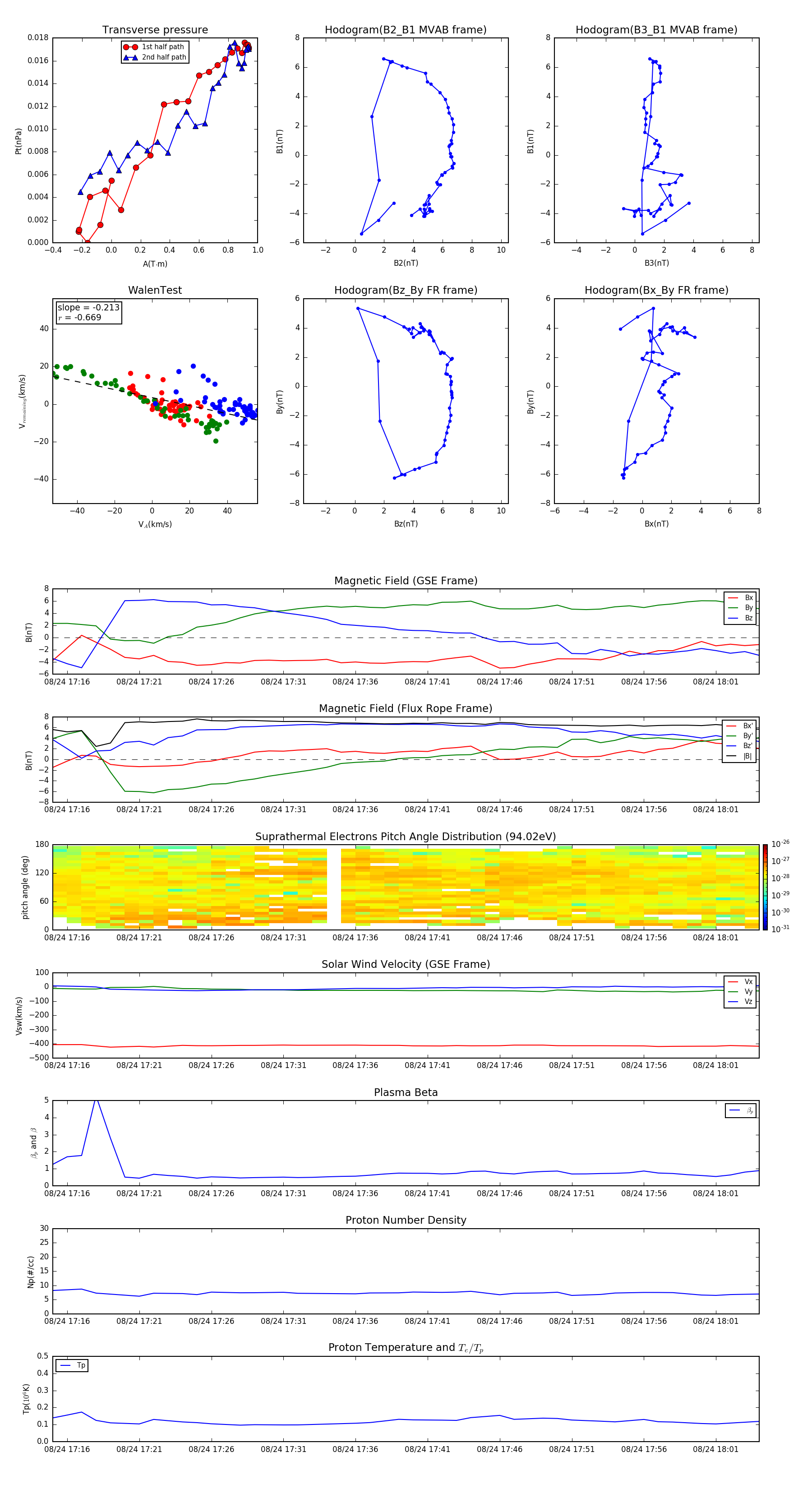
Flux Rope in 1996

Flux Rope Event 1996-08-24 17:15 ~ 1996-08-24 18:04 (50 minutes)


plot