HOME   LIST
‹–   –›

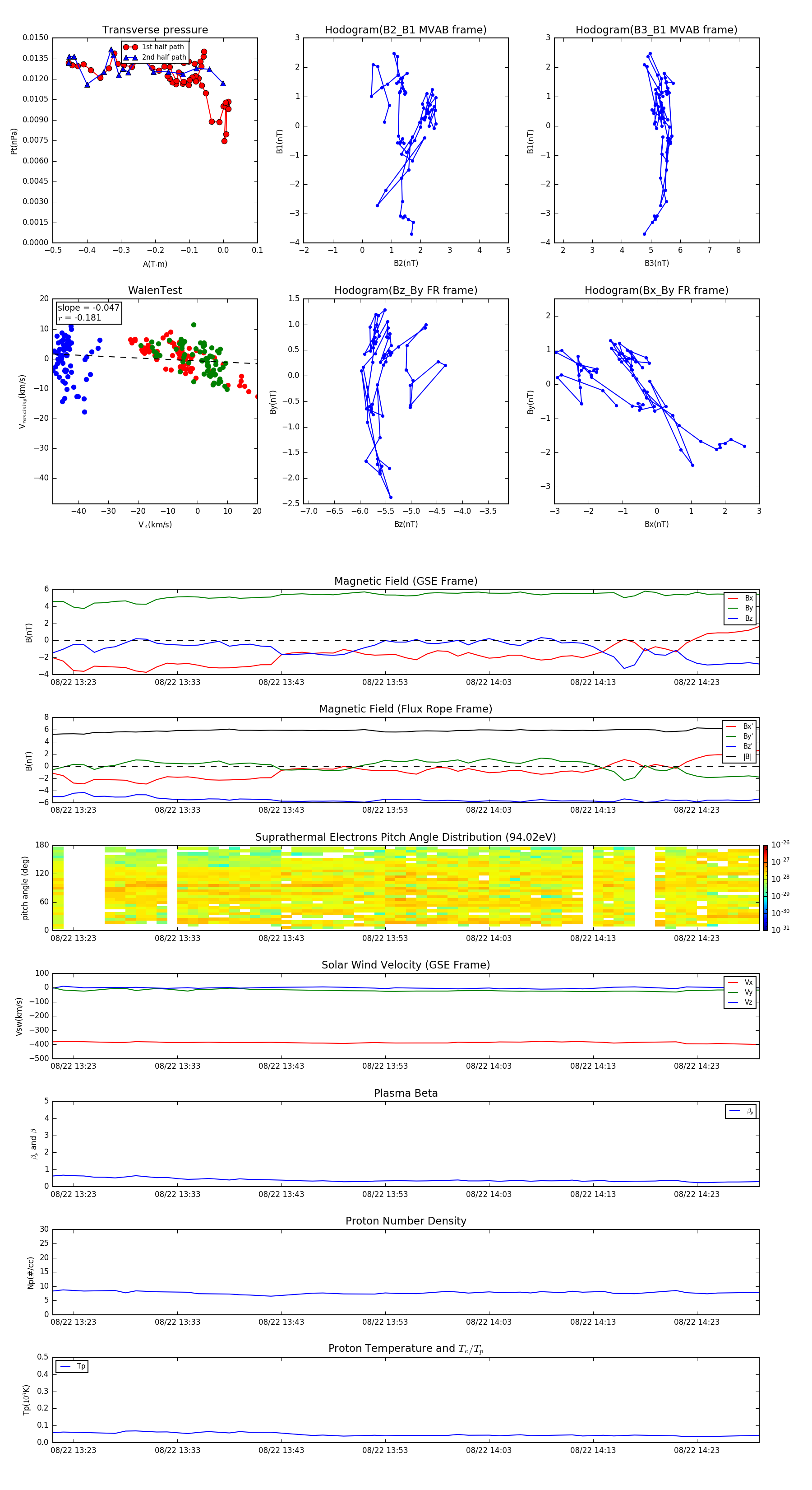
Flux Rope in 1996

Flux Rope Event 1996-08-22 13:21 ~ 1996-08-22 14:29 (69 minutes)


plot