HOME   LIST
‹–   –›

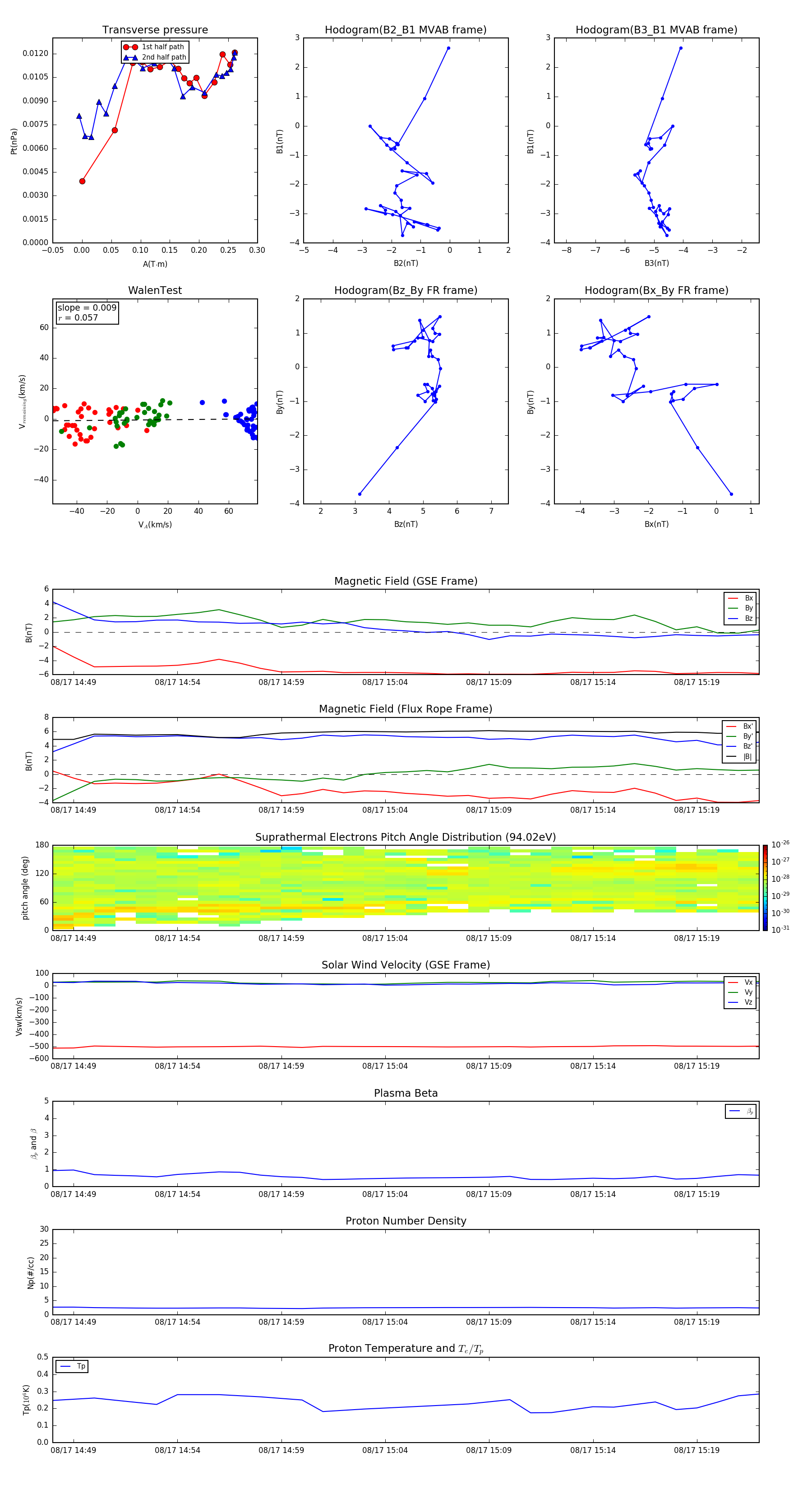
Flux Rope in 1996

Flux Rope Event 1996-08-17 14:48 ~ 1996-08-17 15:22 (35 minutes)


plot