HOME   LIST
‹–   –›

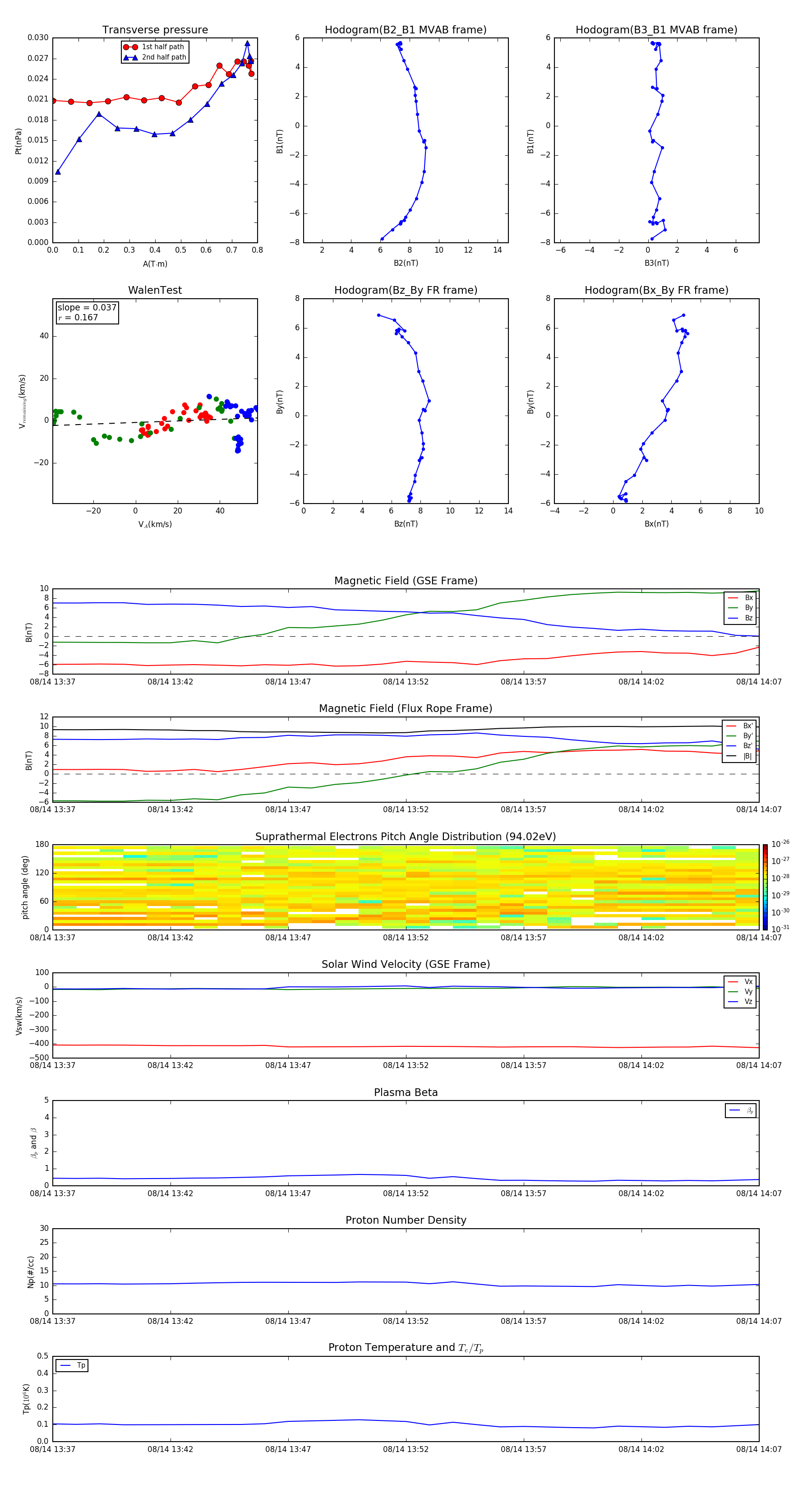
Flux Rope in 1996

Flux Rope Event 1996-08-14 13:37 ~ 1996-08-14 14:07 (31 minutes)


plot