HOME   LIST
‹–   –›

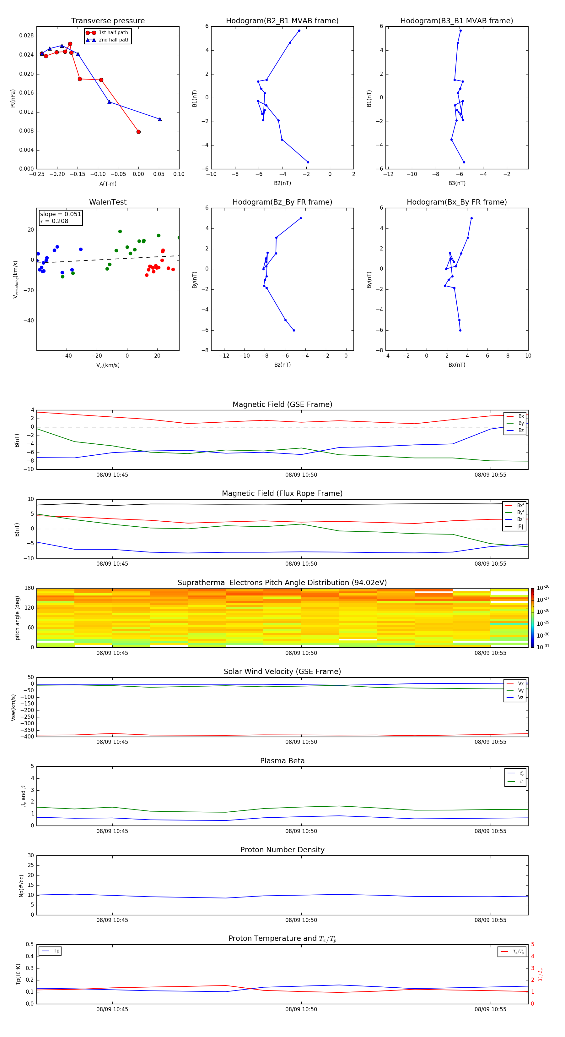
Flux Rope in 1996

Flux Rope Event 1996-08-09 10:43 ~ 1996-08-09 10:56 (14 minutes)


plot