HOME   LIST
‹–   –›

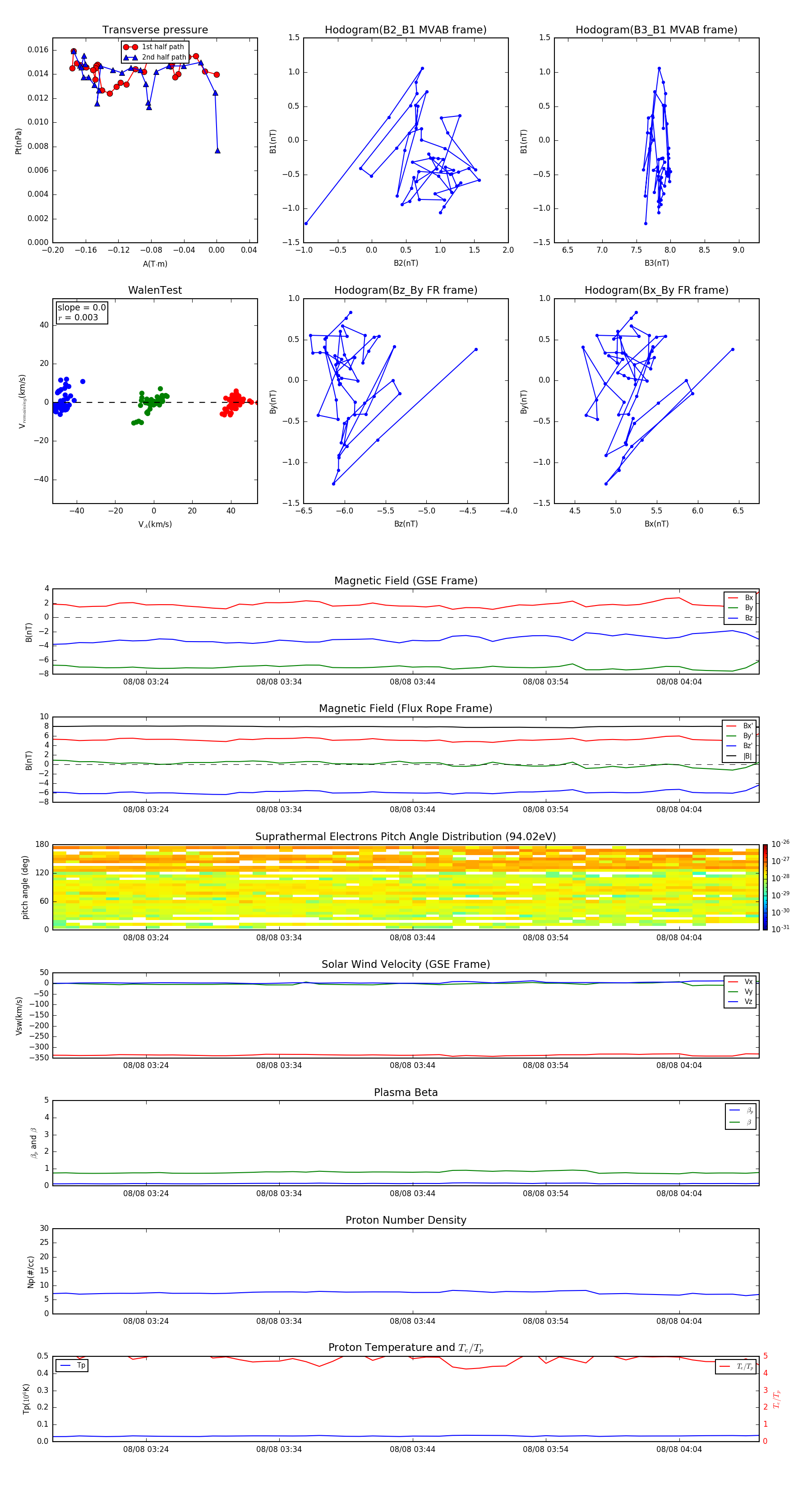
Flux Rope in 1996

Flux Rope Event 1996-08-08 03:17 ~ 1996-08-08 04:10 (54 minutes)


plot