HOME   LIST
‹–   –›

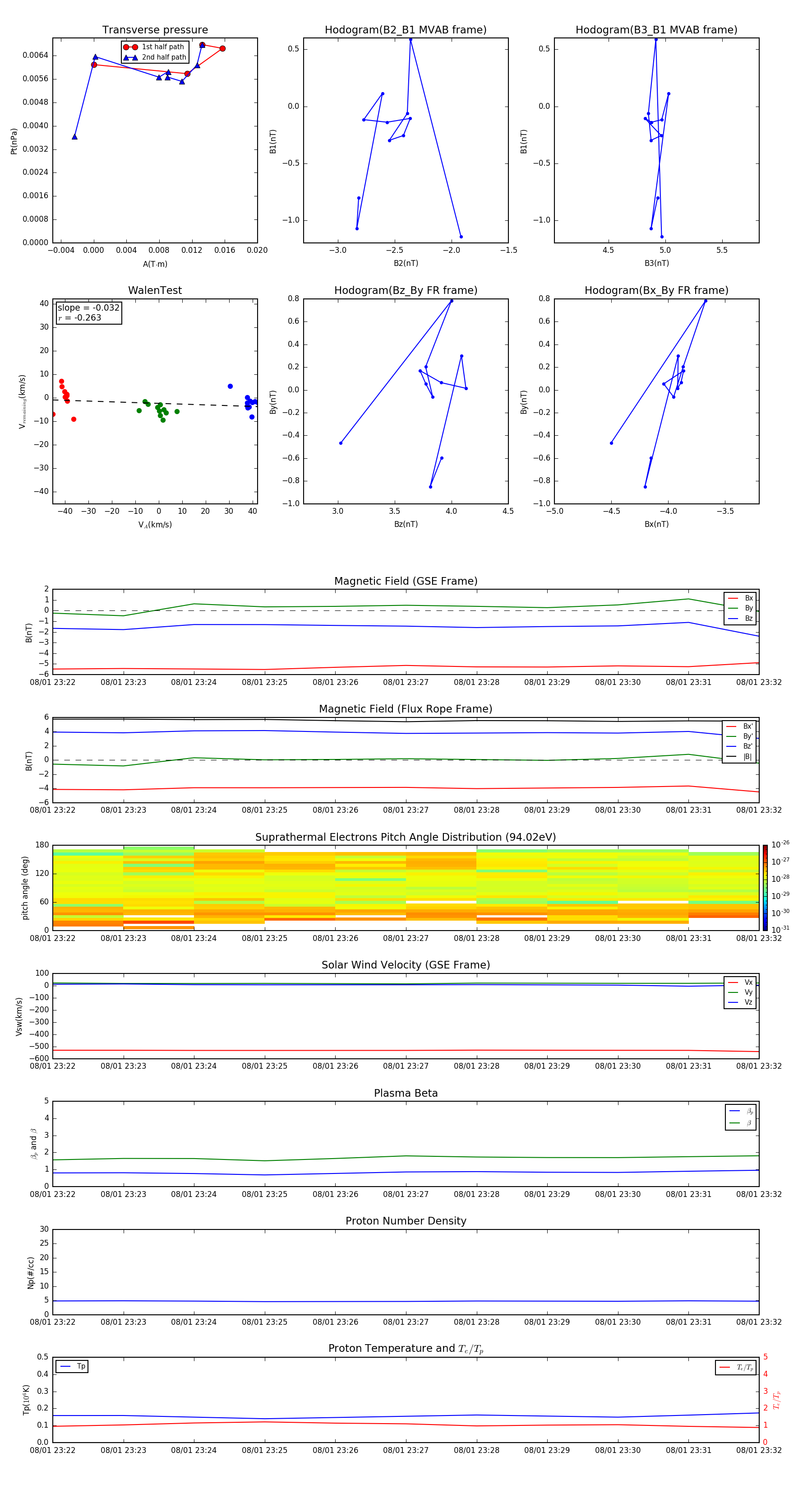
Flux Rope in 1996

Flux Rope Event 1996-08-01 23:22 ~ 1996-08-01 23:32 (11 minutes)


plot