HOME   LIST
‹–   –›

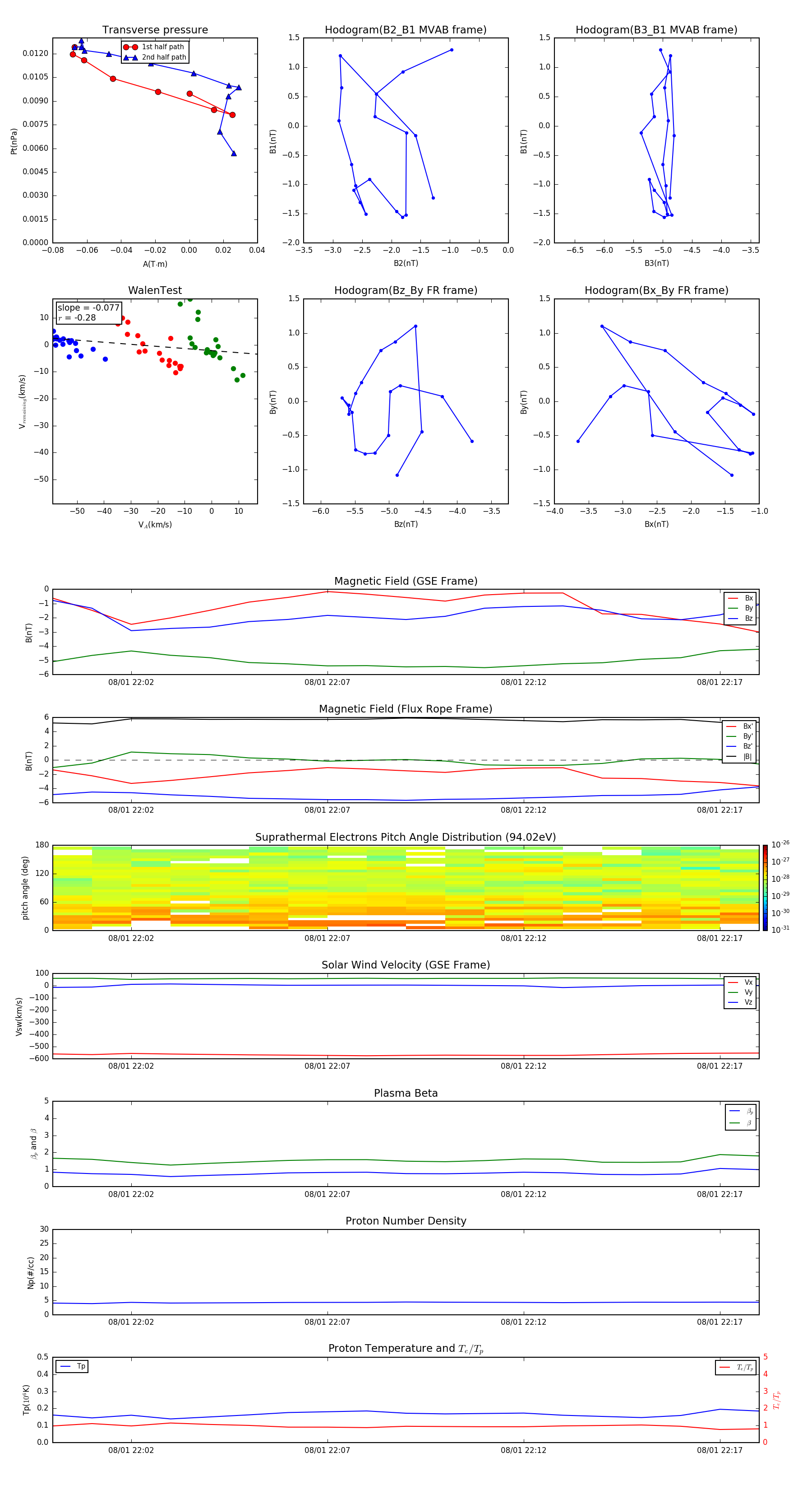
Flux Rope in 1996

Flux Rope Event 1996-08-01 22:00 ~ 1996-08-01 22:18 (19 minutes)


plot