HOME   LIST
‹–   –›

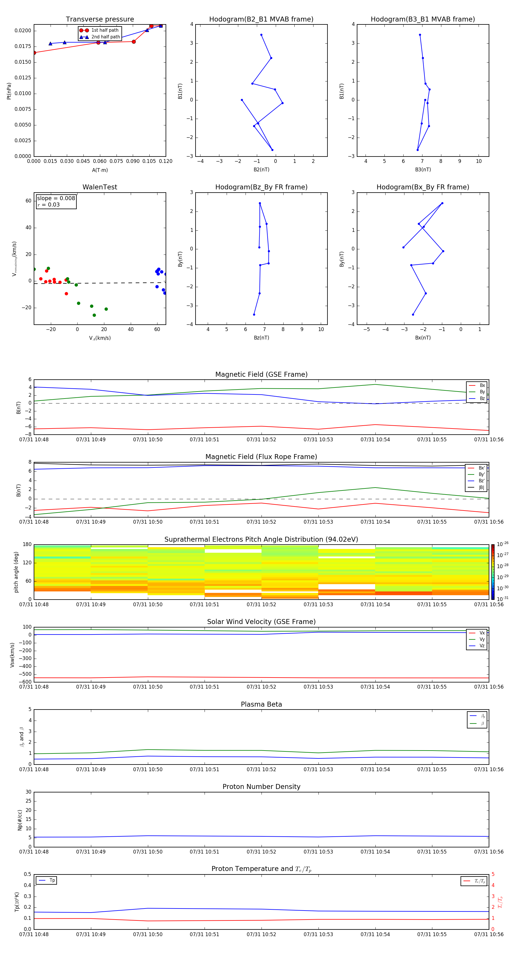
Flux Rope in 1996

Flux Rope Event 1996-07-31 10:48 ~ 1996-07-31 10:56 (9 minutes)


plot