HOME   LIST
‹–   –›

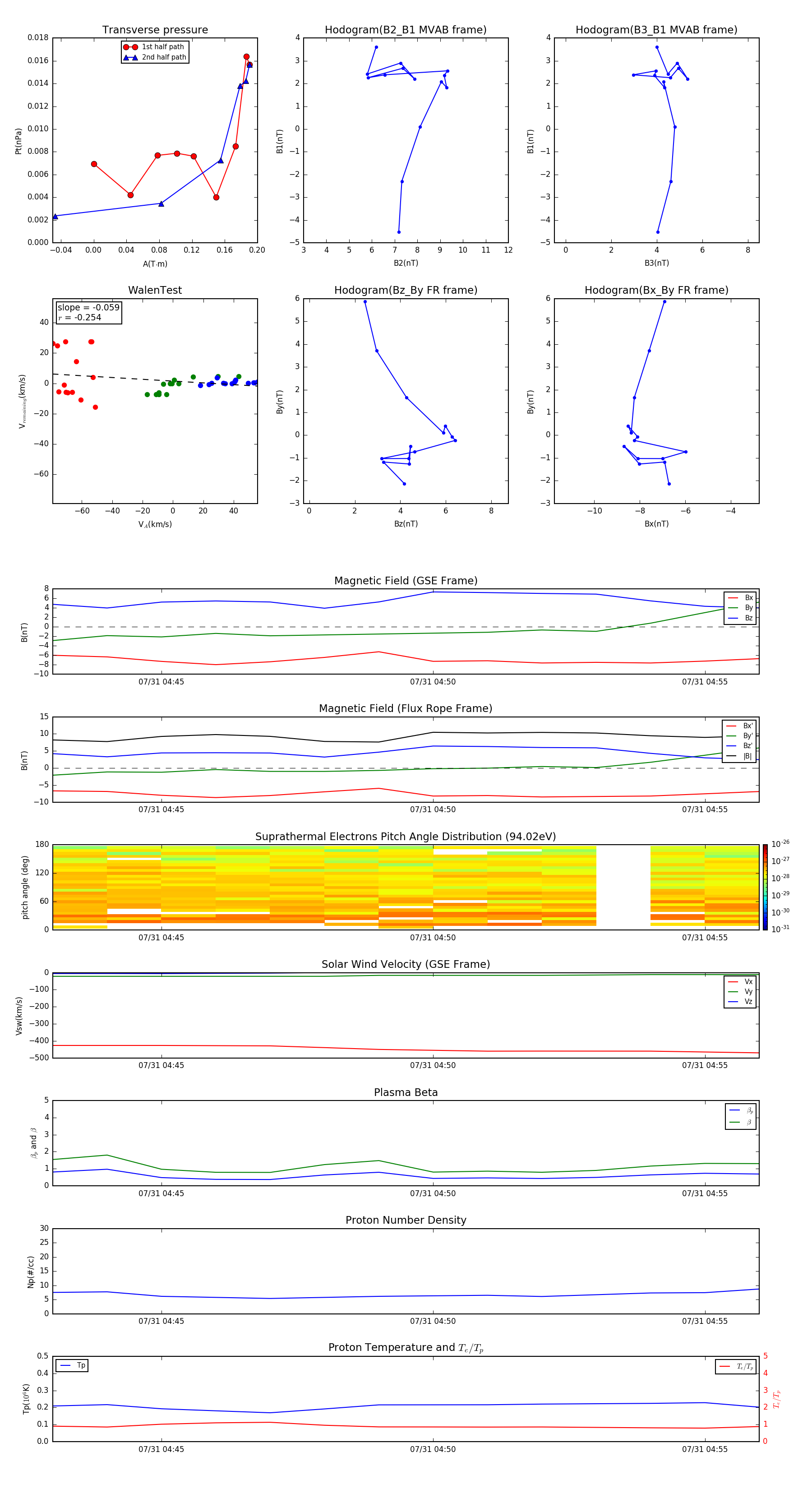
Flux Rope in 1996

Flux Rope Event 1996-07-31 04:43 ~ 1996-07-31 04:56 (14 minutes)


plot