HOME   LIST
‹–   –›

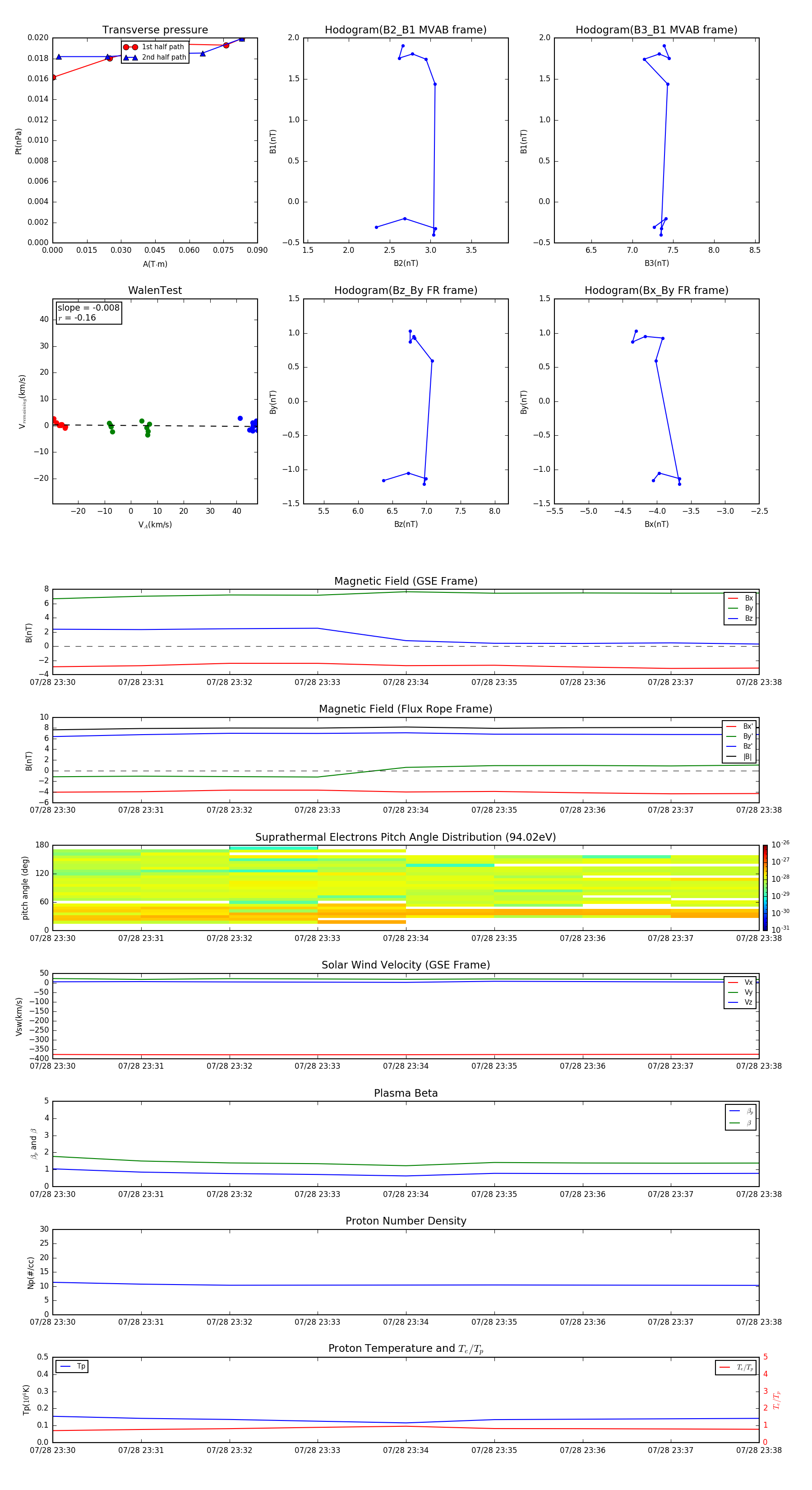
Flux Rope in 1996

Flux Rope Event 1996-07-28 23:30 ~ 1996-07-28 23:38 (9 minutes)


plot