HOME   LIST
‹–   –›

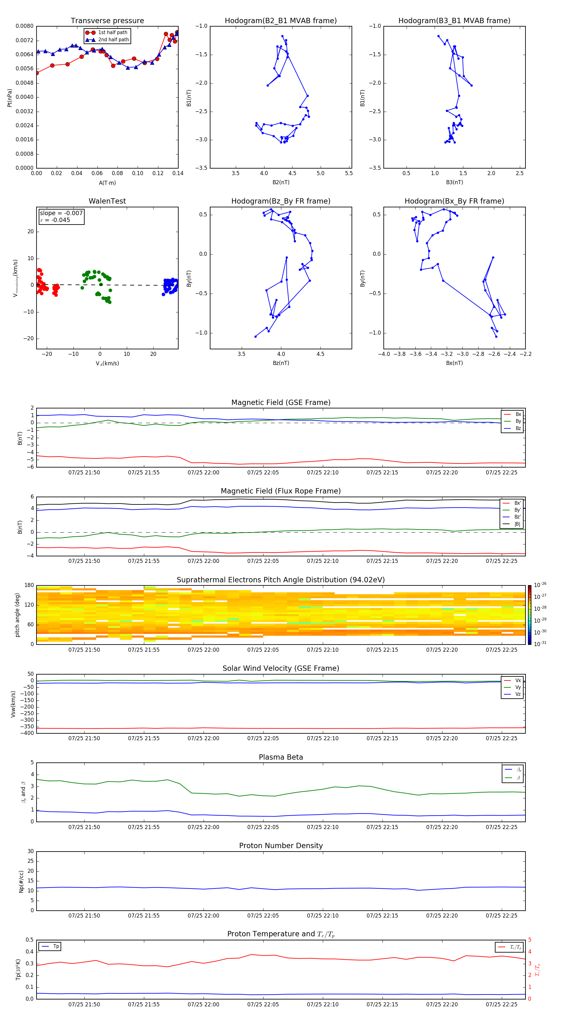
Flux Rope in 1996

Flux Rope Event 1996-07-25 21:46 ~ 1996-07-25 22:27 (42 minutes)


plot