HOME   LIST
‹–   –›

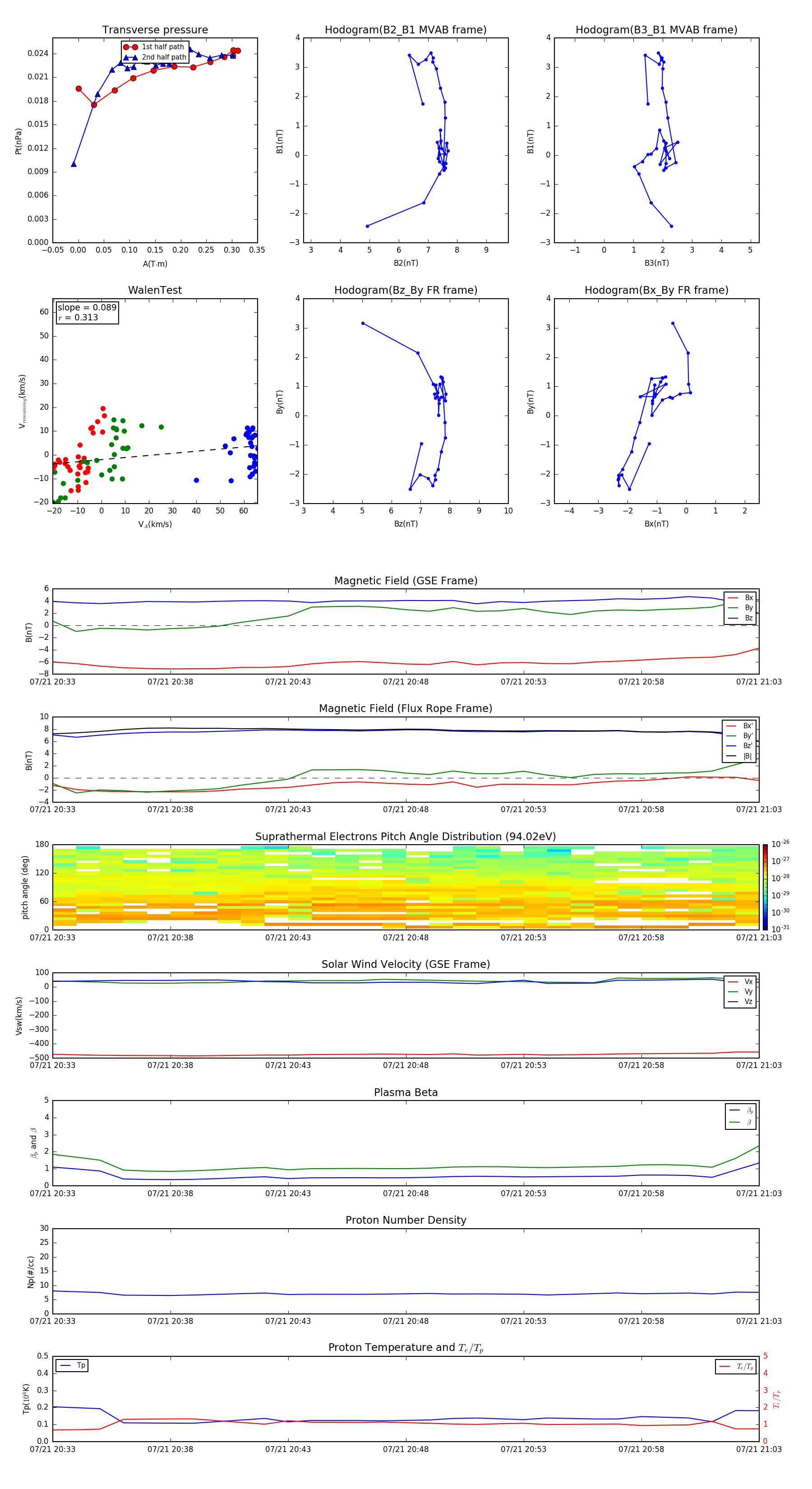
Flux Rope in 1996

Flux Rope Event 1996-07-21 20:33 ~ 1996-07-21 21:03 (31 minutes)


plot