HOME   LIST
‹–   –›

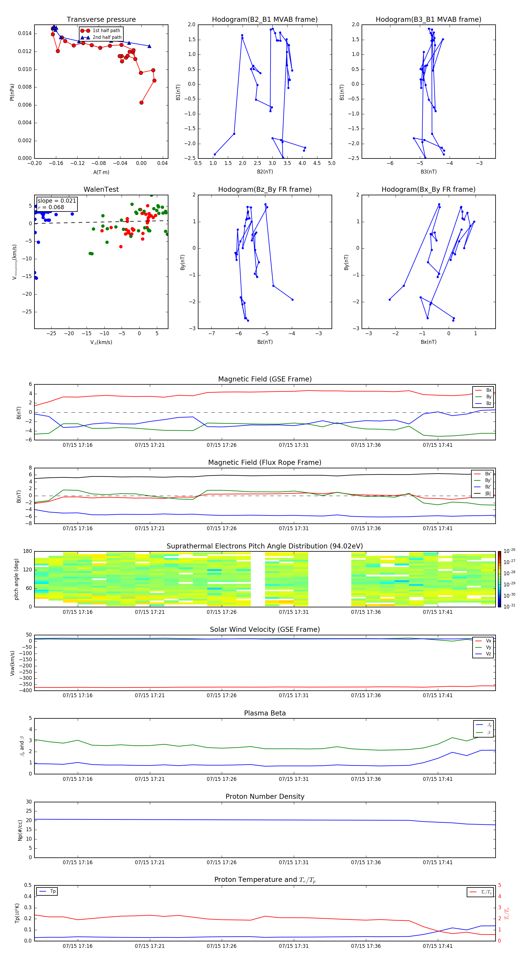
Flux Rope in 1996

Flux Rope Event 1996-07-15 17:13 ~ 1996-07-15 17:45 (33 minutes)


plot