HOME   LIST
‹–   –›

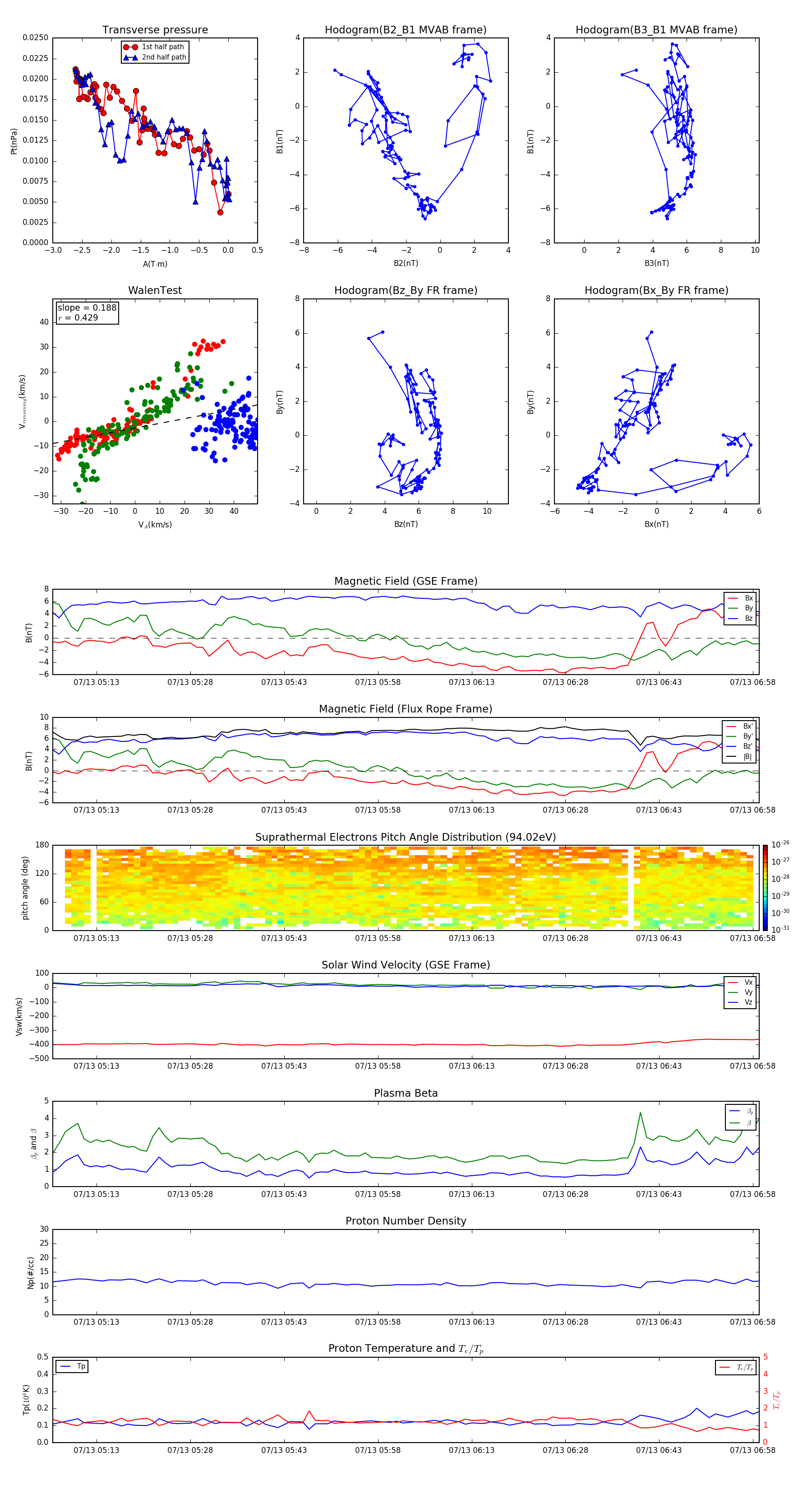
Flux Rope in 1996

Flux Rope Event 1996-07-13 05:06 ~ 1996-07-13 06:59 (114 minutes)


plot