HOME   LIST
‹–   –›

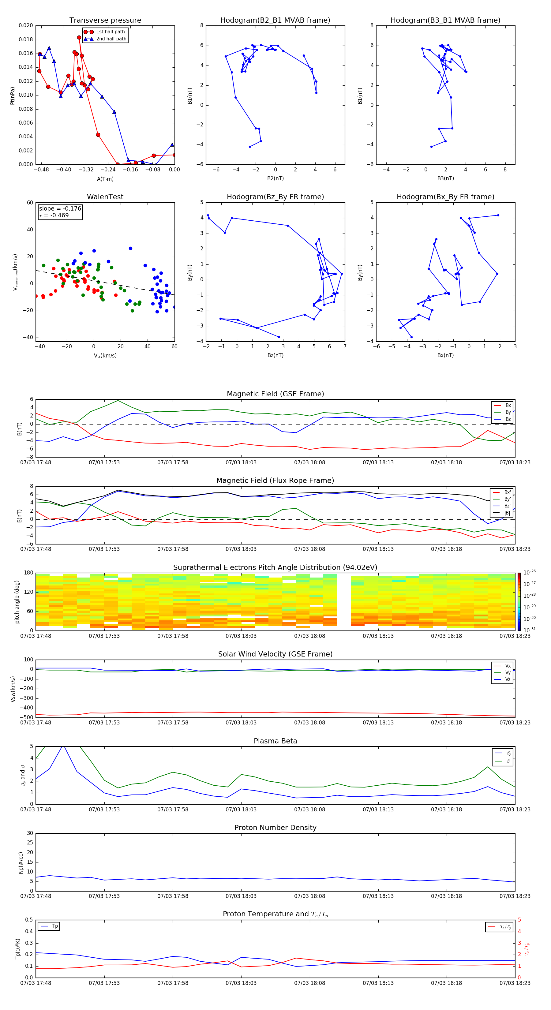
Flux Rope in 1996

Flux Rope Event 1996-07-03 17:48 ~ 1996-07-03 18:23 (36 minutes)


plot