HOME   LIST
‹–   –›

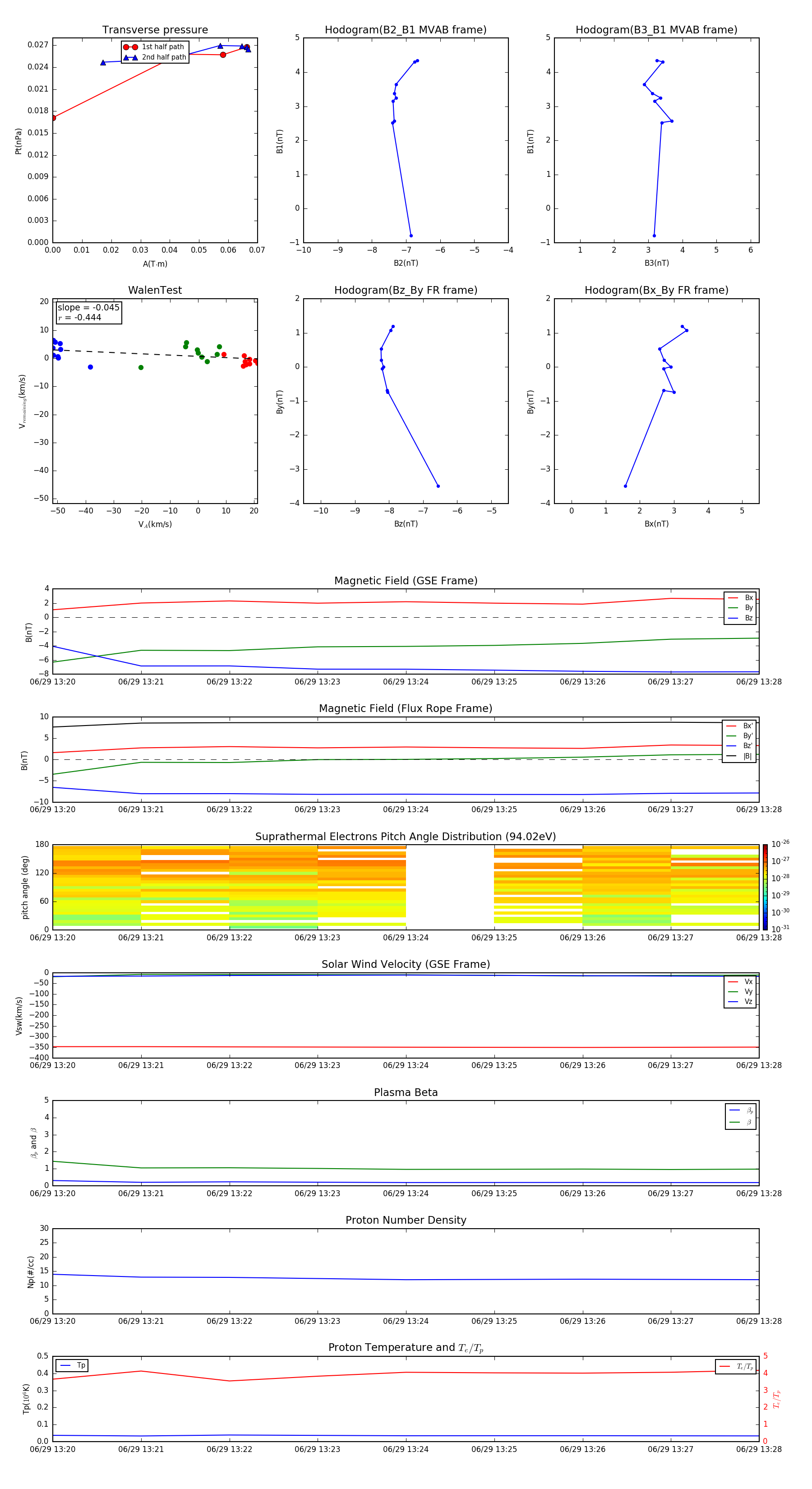
Flux Rope in 1996

Flux Rope Event 1996-06-29 13:20 ~ 1996-06-29 13:28 (9 minutes)


plot