HOME   LIST
‹–   –›

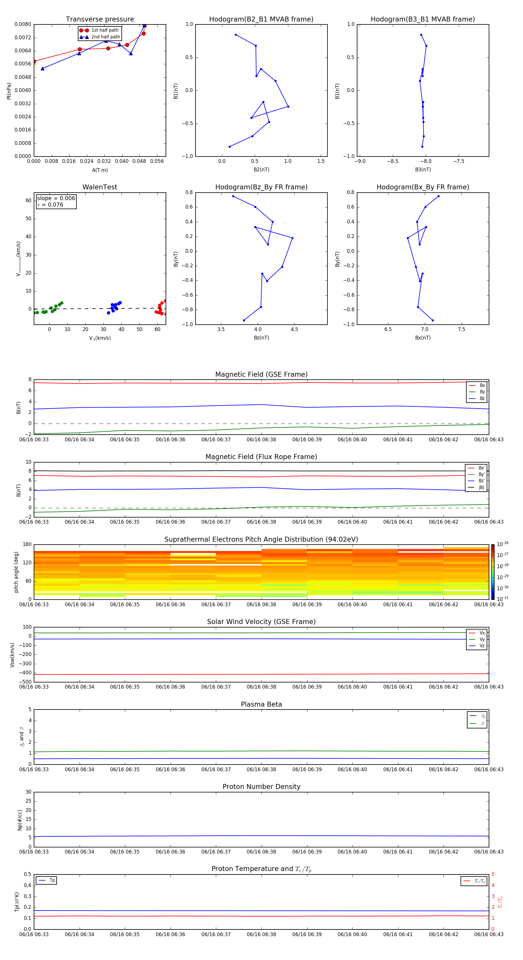
Flux Rope in 1996

Flux Rope Event 1996-06-16 06:33 ~ 1996-06-16 06:43 (11 minutes)


plot