HOME   LIST
‹–   –›

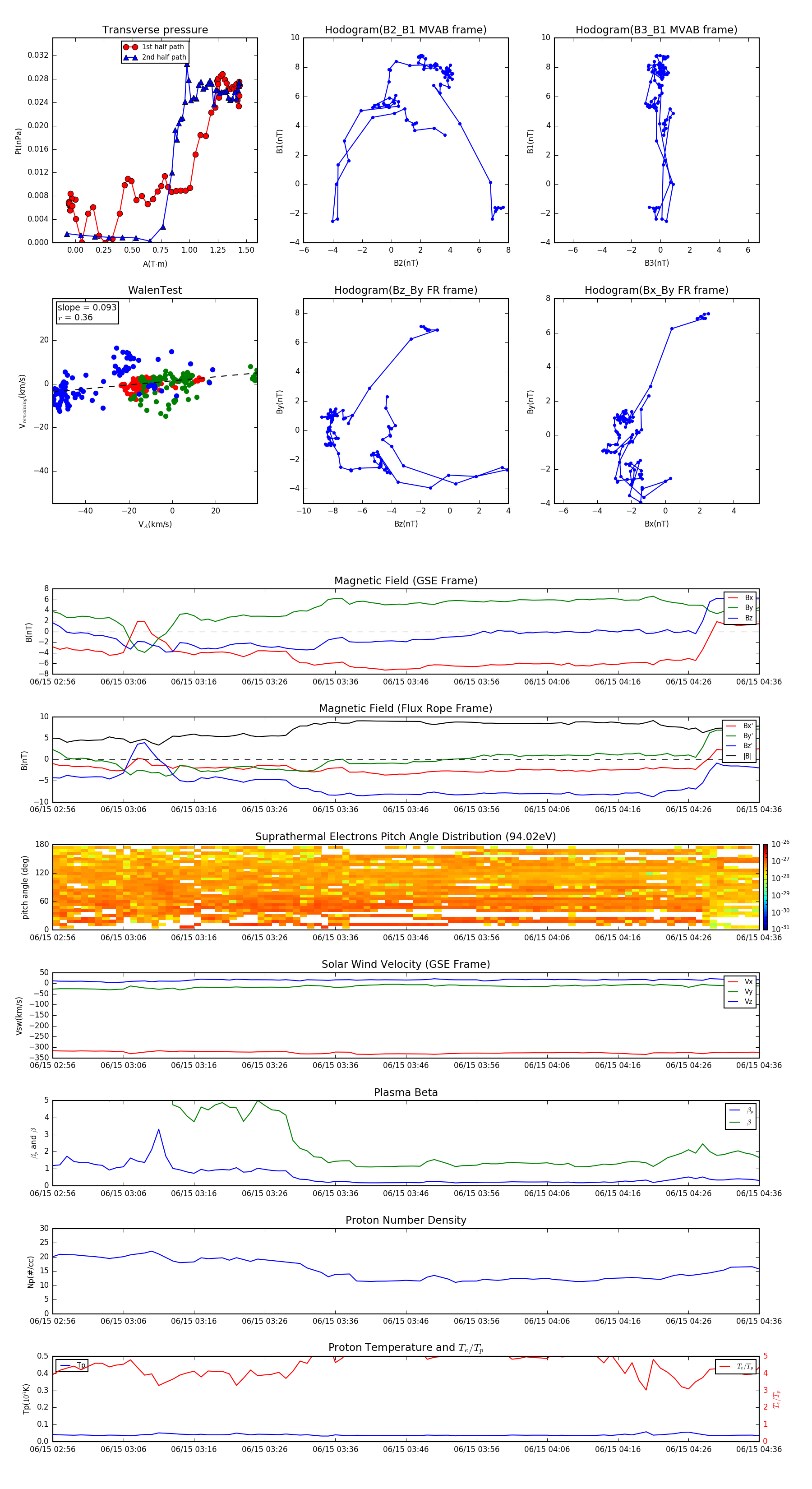
Flux Rope in 1996

Flux Rope Event 1996-06-15 02:56 ~ 1996-06-15 04:36 (101 minutes)


plot