HOME   LIST
‹–   –›

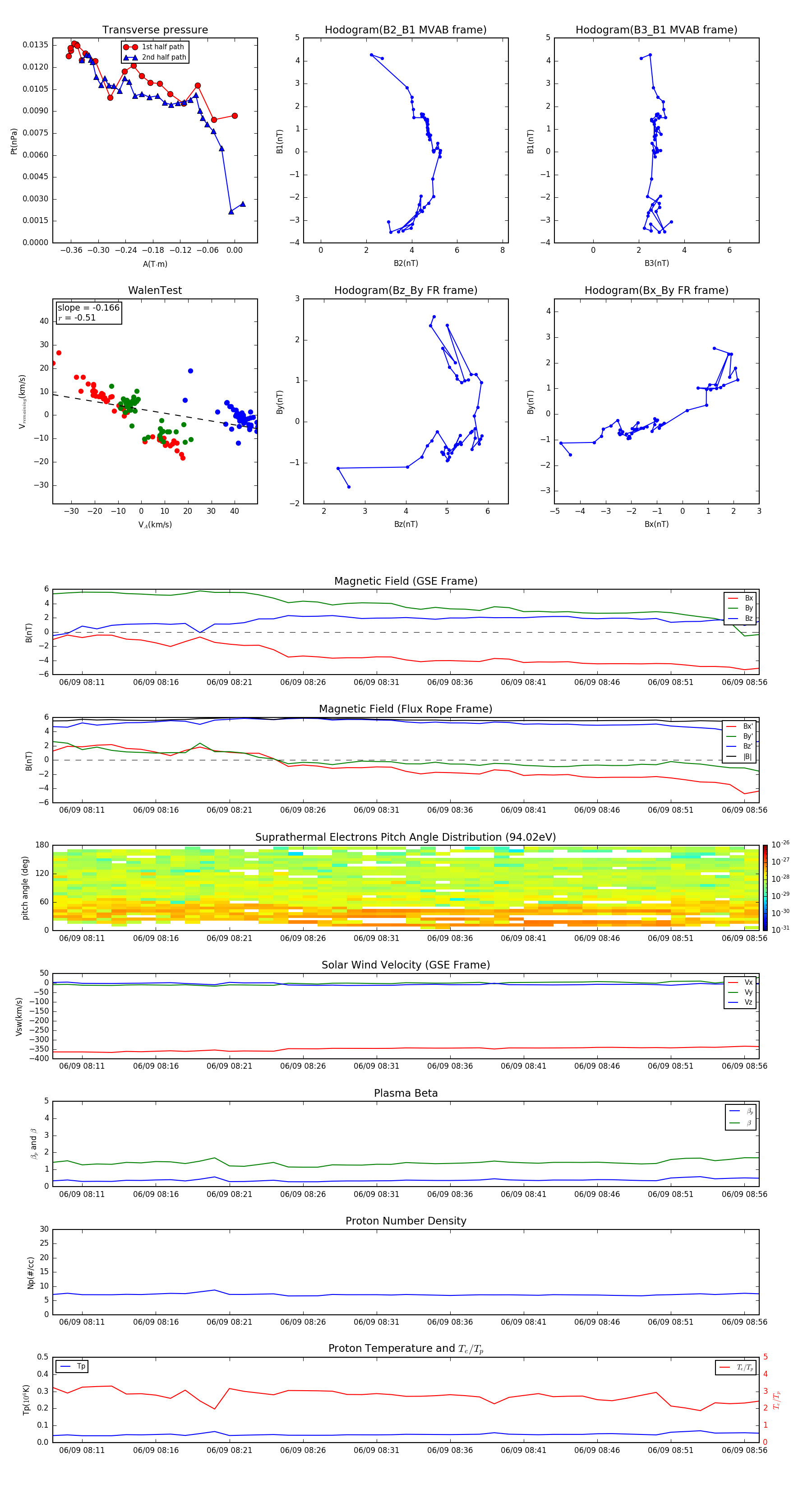
Flux Rope in 1996

Flux Rope Event 1996-06-09 08:09 ~ 1996-06-09 08:57 (49 minutes)


plot