HOME   LIST
‹–   –›

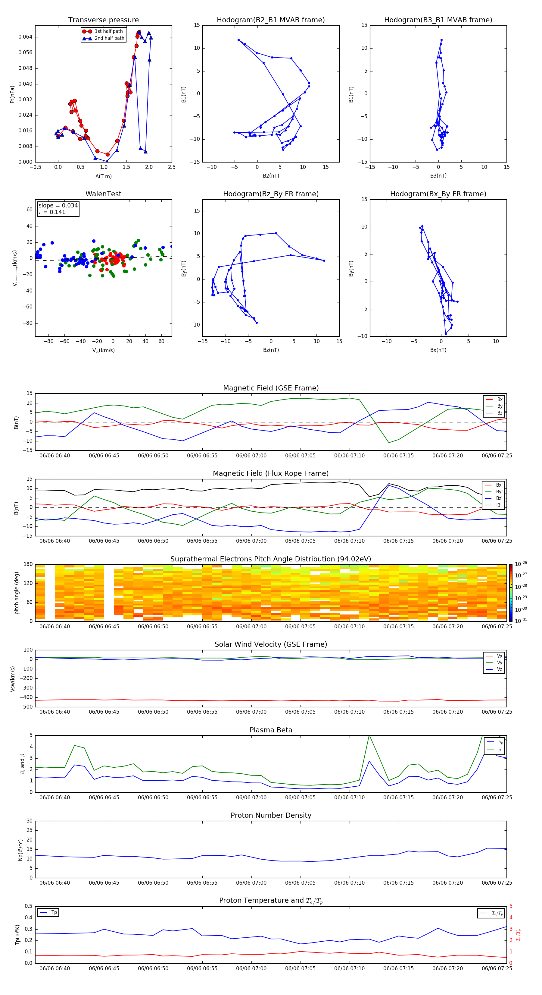
Flux Rope in 1996

Flux Rope Event 1996-06-06 06:38 ~ 1996-06-06 07:26 (49 minutes)


plot