HOME   LIST
‹–   –›

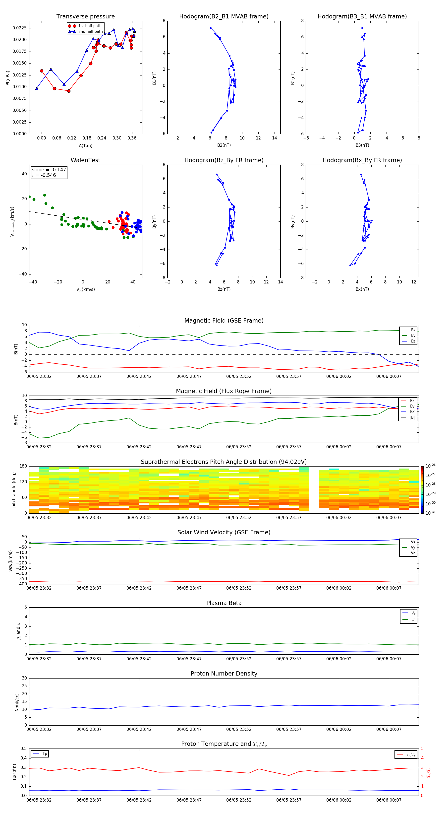
Flux Rope in 1996

Flux Rope Event 1996-06-05 23:31 ~ 1996-06-06 00:10 (40 minutes)


plot