HOME   LIST
‹–   –›

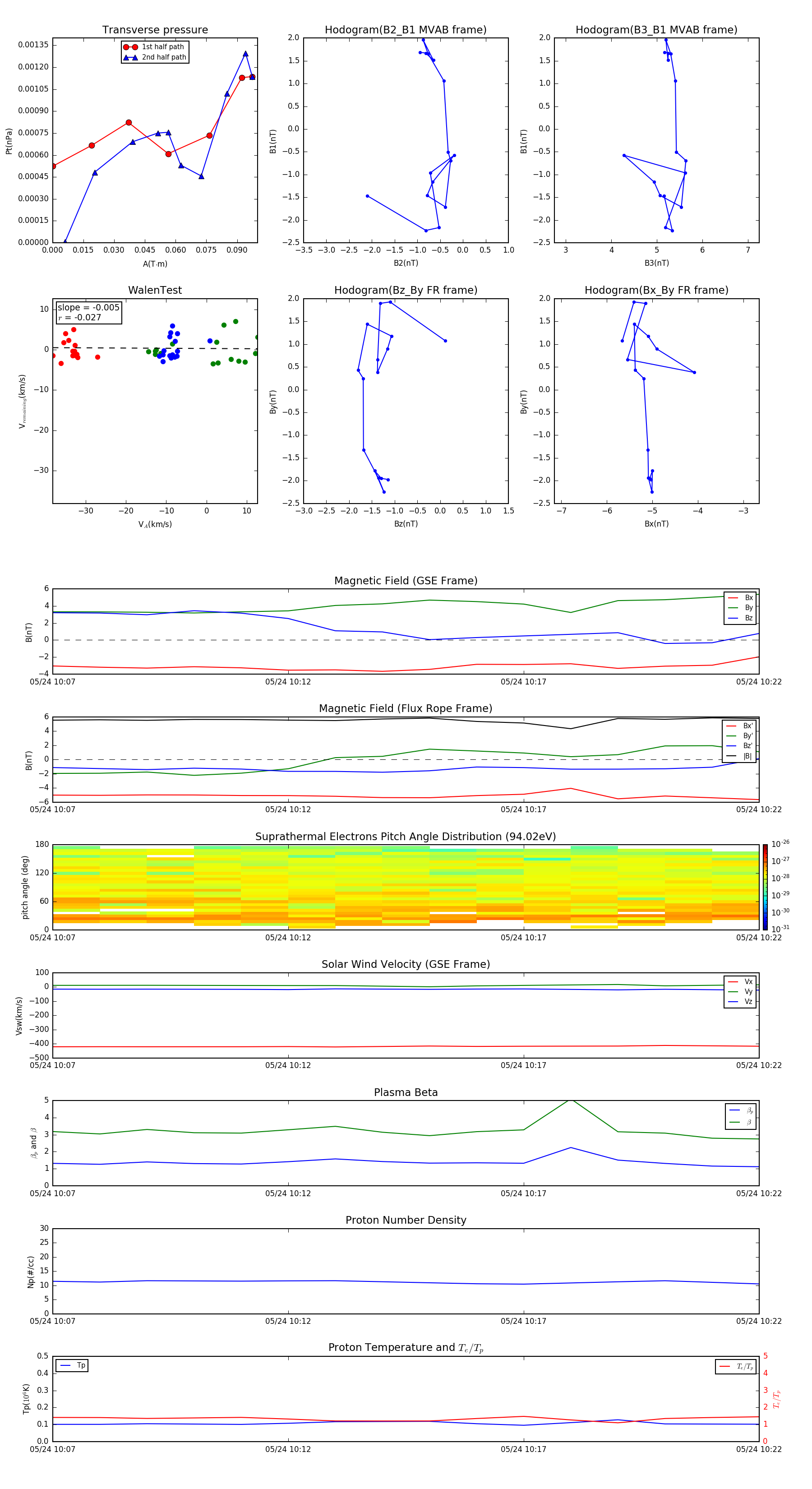
Flux Rope in 1996

Flux Rope Event 1996-05-24 10:07 ~ 1996-05-24 10:22 (16 minutes)


plot