HOME   LIST
‹–   –›

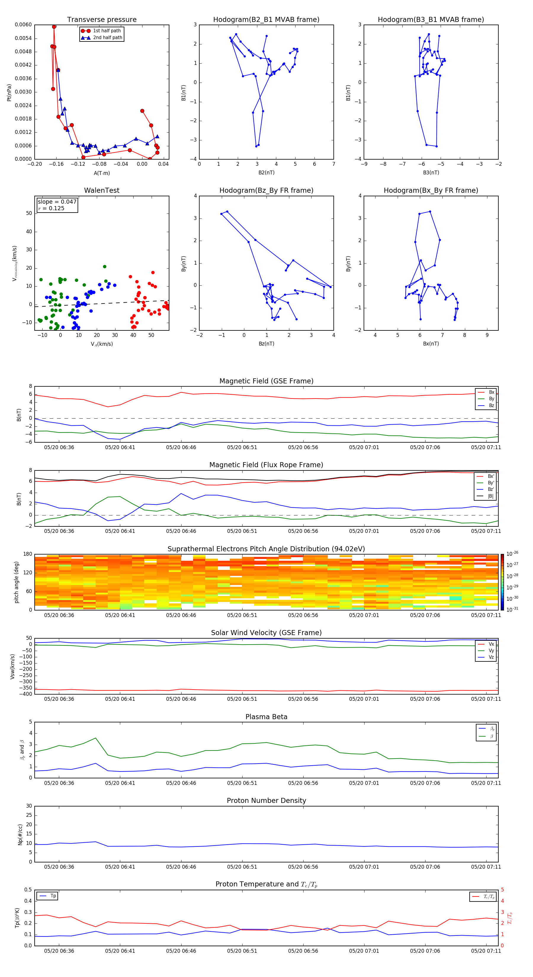
Flux Rope in 1996

Flux Rope Event 1996-05-20 06:34 ~ 1996-05-20 07:12 (39 minutes)


plot