HOME   LIST
‹–   –›

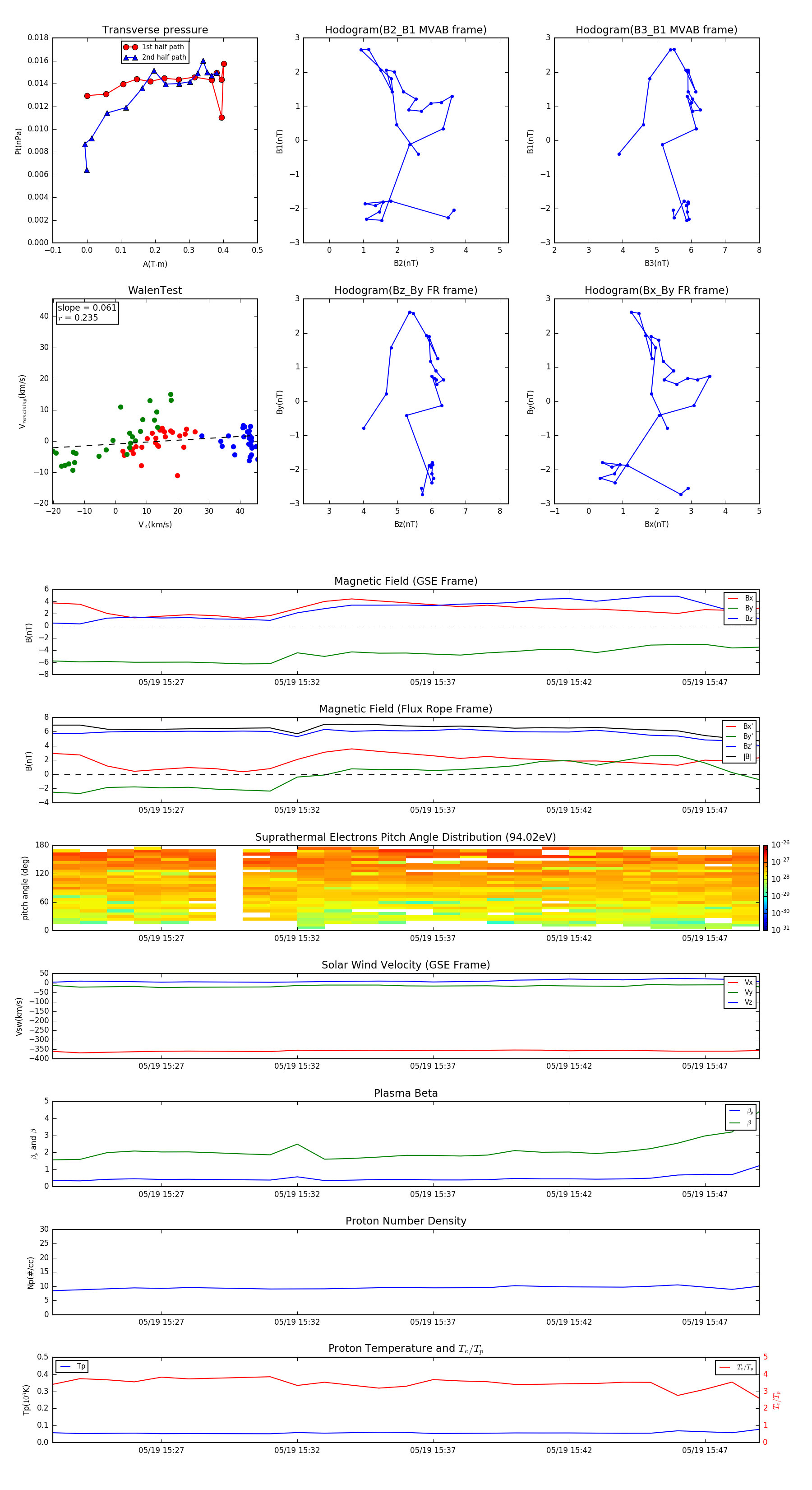
Flux Rope in 1996

Flux Rope Event 1996-05-19 15:23 ~ 1996-05-19 15:49 (27 minutes)


plot