HOME   LIST
‹–   –›

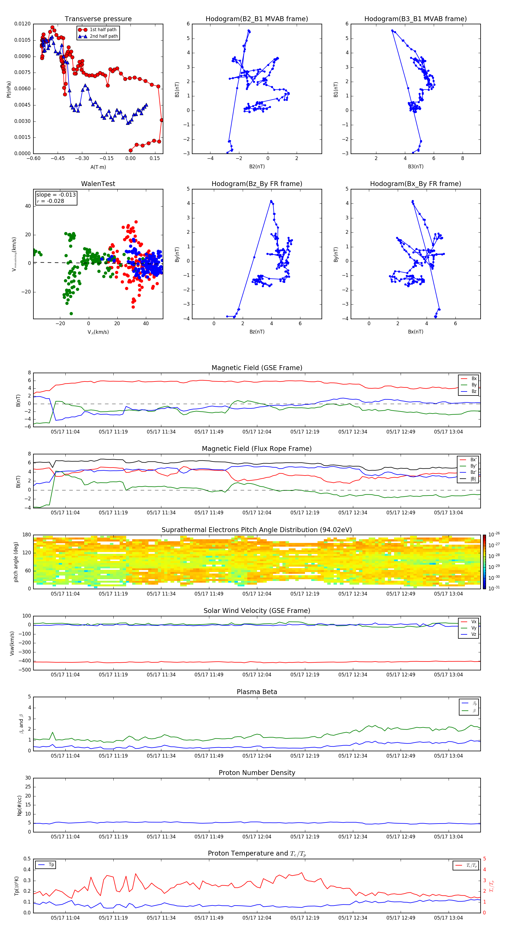
Flux Rope in 1996

Flux Rope Event 1996-05-17 10:54 ~ 1996-05-17 13:14 (141 minutes)


plot