HOME   LIST
‹–   –›

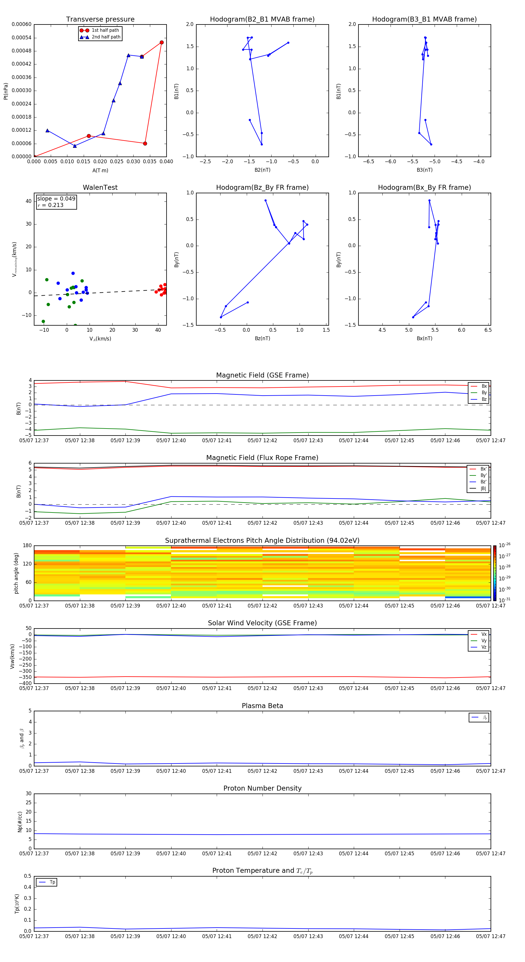
Flux Rope in 1996

Flux Rope Event 1996-05-07 12:37 ~ 1996-05-07 12:47 (11 minutes)


plot