HOME   LIST
‹–   –›

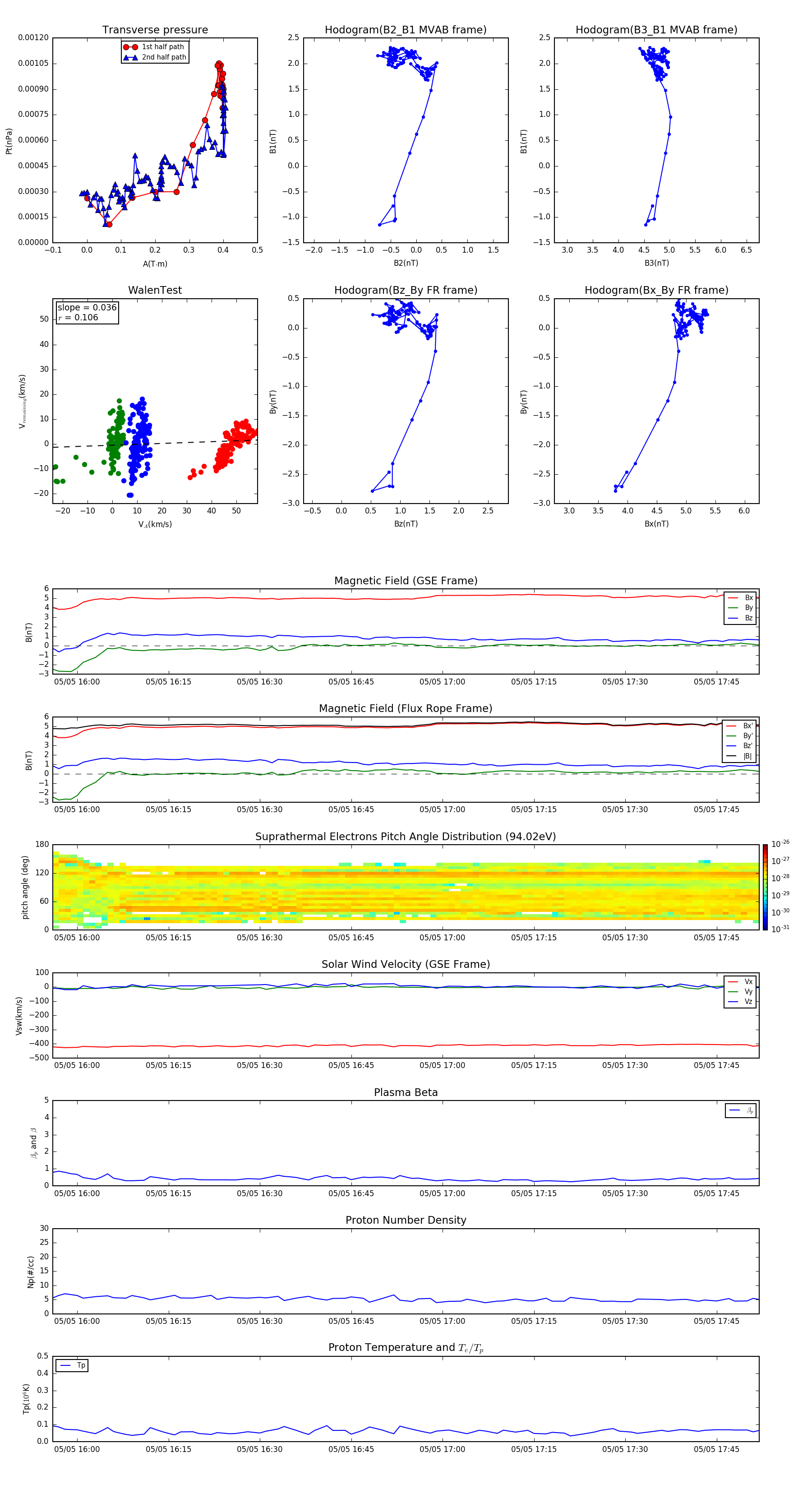
Flux Rope in 1996

Flux Rope Event 1996-05-05 15:56 ~ 1996-05-05 17:52 (117 minutes)


plot