HOME   LIST
‹–   –›

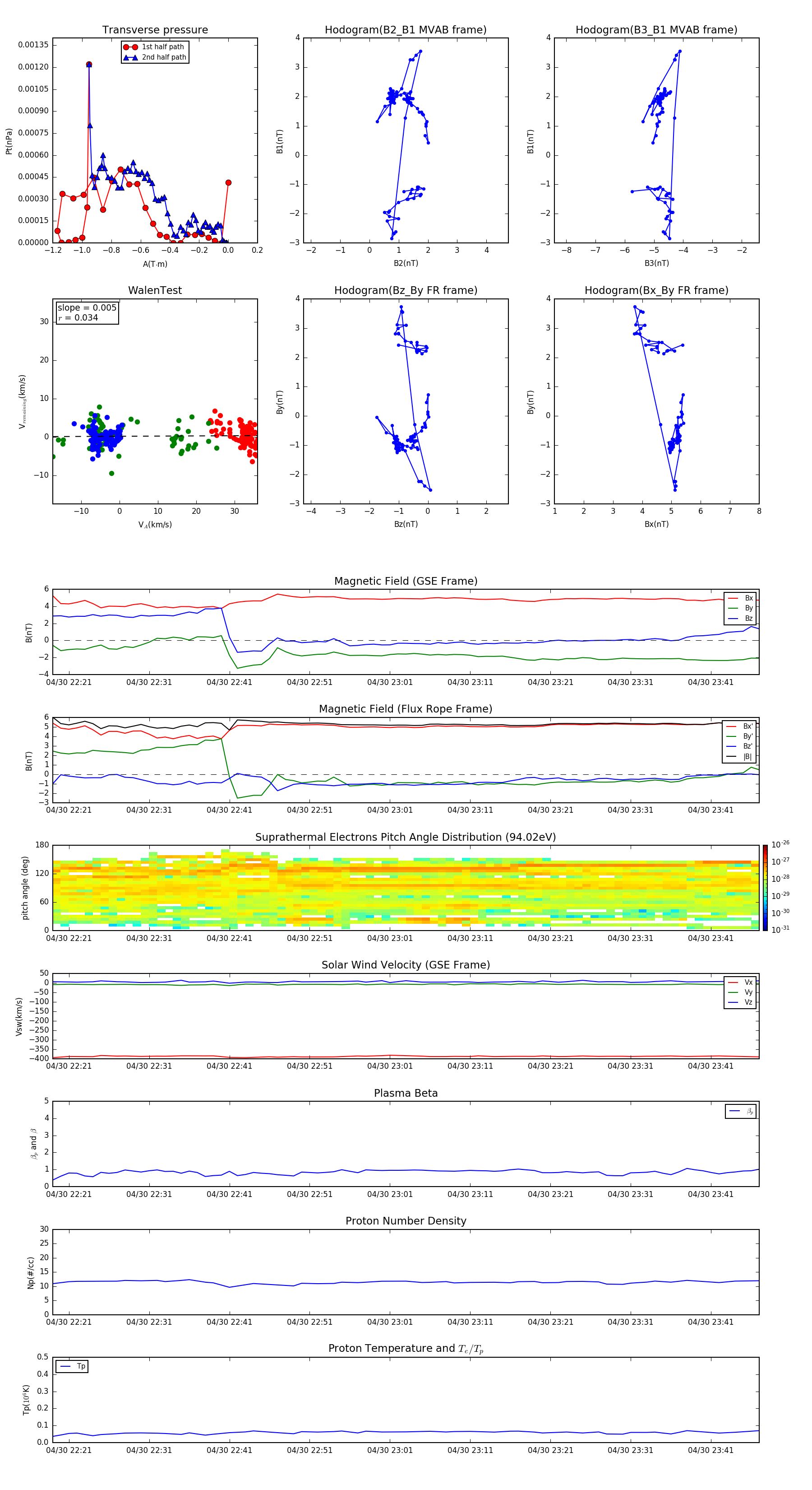
Flux Rope in 1996

Flux Rope Event 1996-04-30 22:19 ~ 1996-04-30 23:47 (89 minutes)


plot