HOME   LIST
‹–   –›

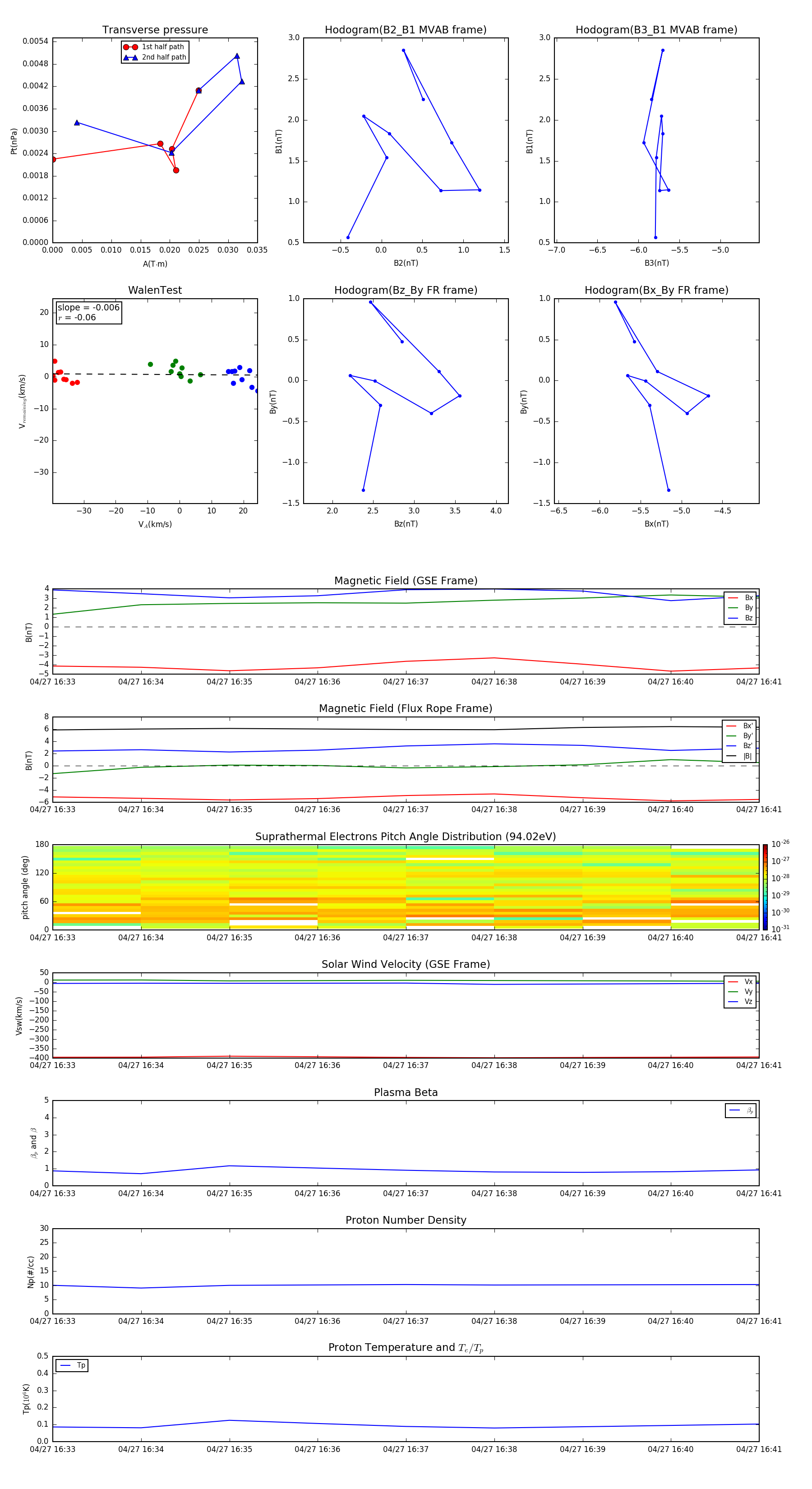
Flux Rope in 1996

Flux Rope Event 1996-04-27 16:33 ~ 1996-04-27 16:41 (9 minutes)


plot