HOME   LIST
‹–   –›

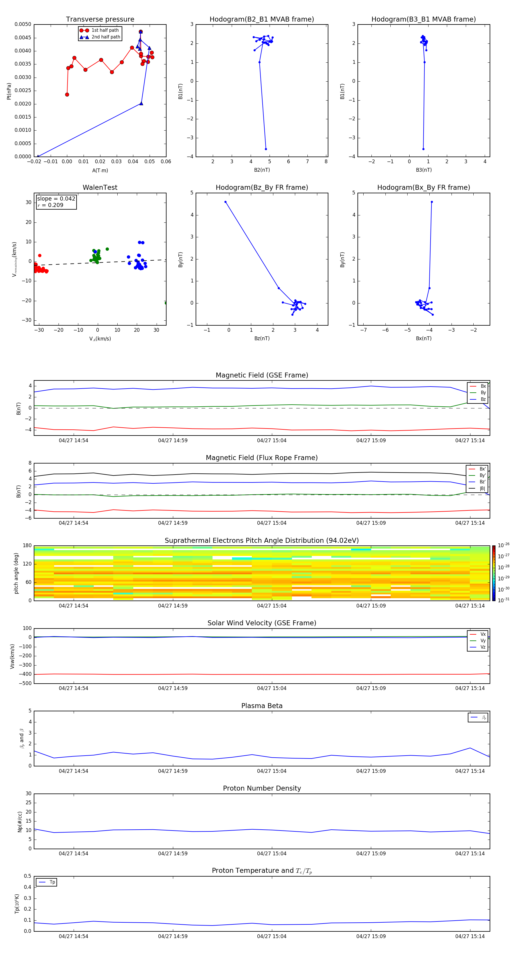
Flux Rope in 1996

Flux Rope Event 1996-04-27 14:52 ~ 1996-04-27 15:15 (24 minutes)


plot