HOME   LIST
‹–   –›

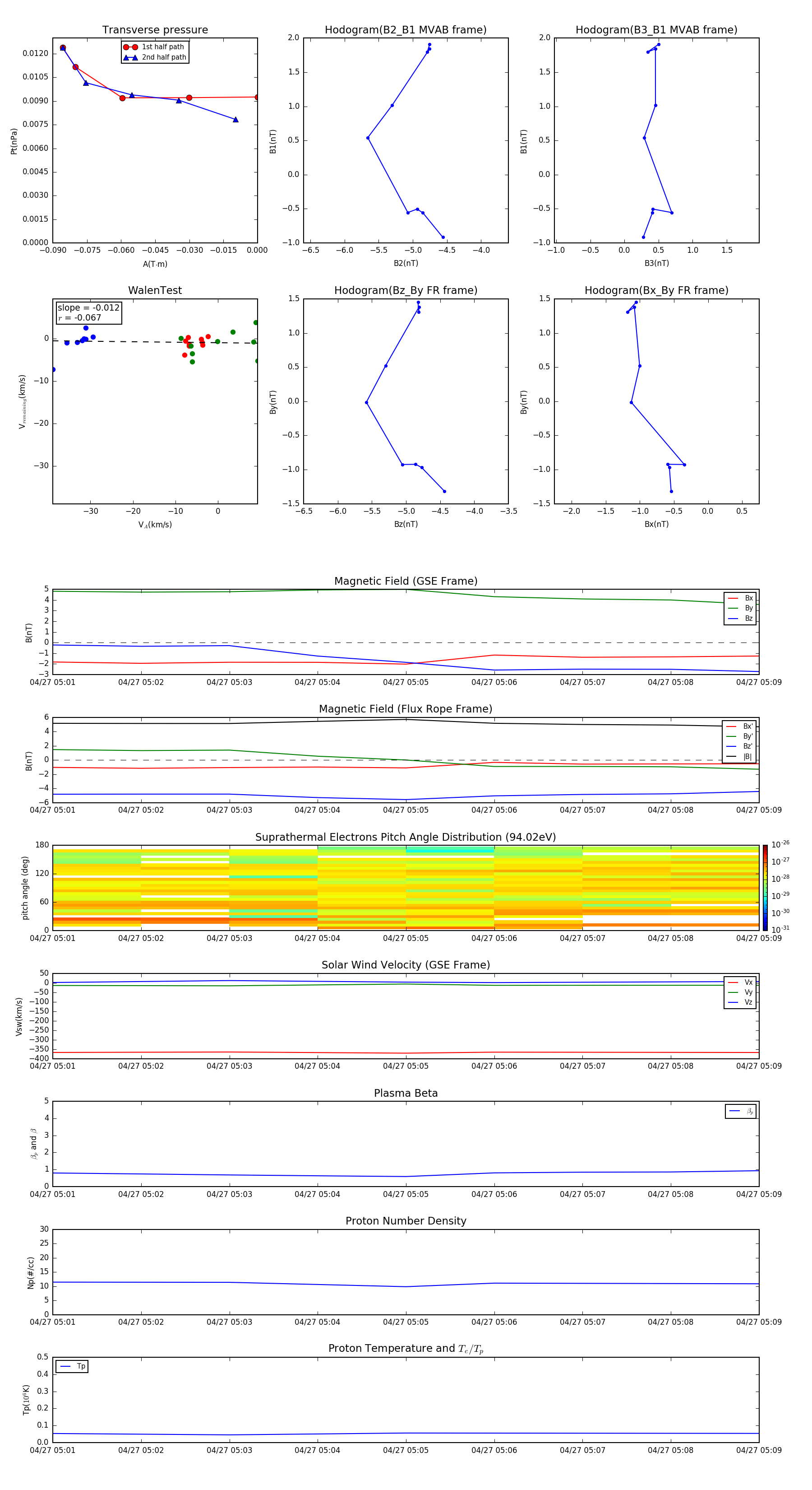
Flux Rope in 1996

Flux Rope Event 1996-04-27 05:01 ~ 1996-04-27 05:09 (9 minutes)


plot