HOME   LIST
‹–   –›

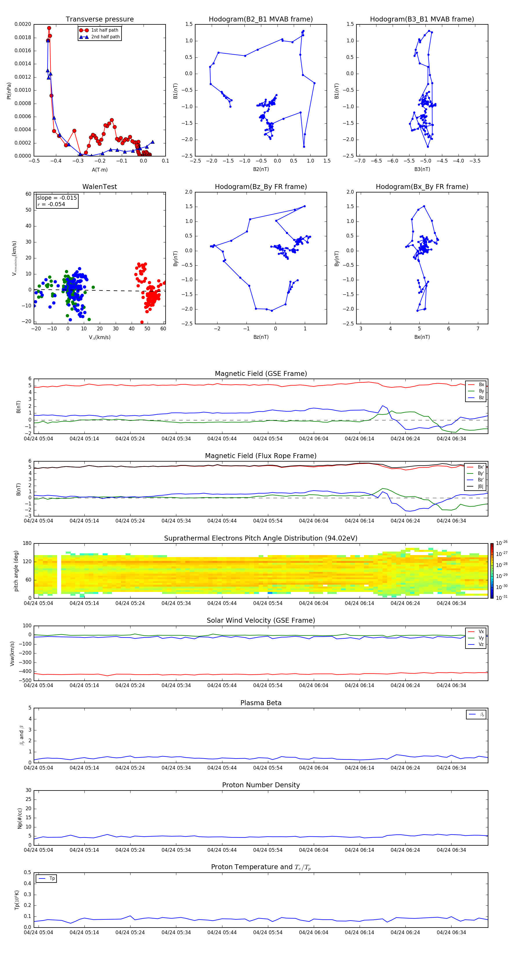
Flux Rope in 1996

Flux Rope Event 1996-04-24 05:03 ~ 1996-04-24 06:42 (100 minutes)


plot