HOME   LIST
‹–   –›

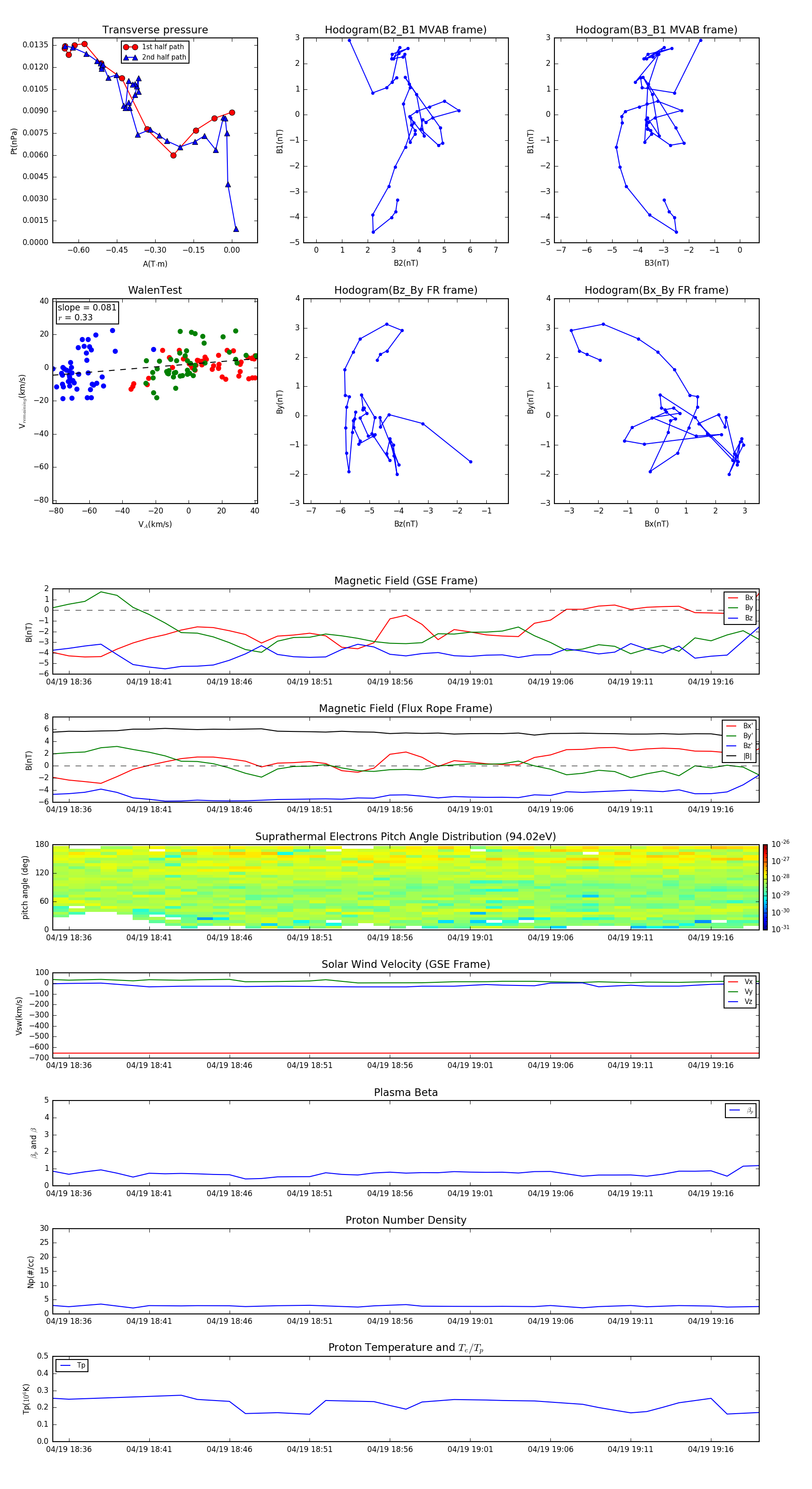
Flux Rope in 1996

Flux Rope Event 1996-04-19 18:35 ~ 1996-04-19 19:19 (45 minutes)


plot