HOME   LIST
‹–   –›

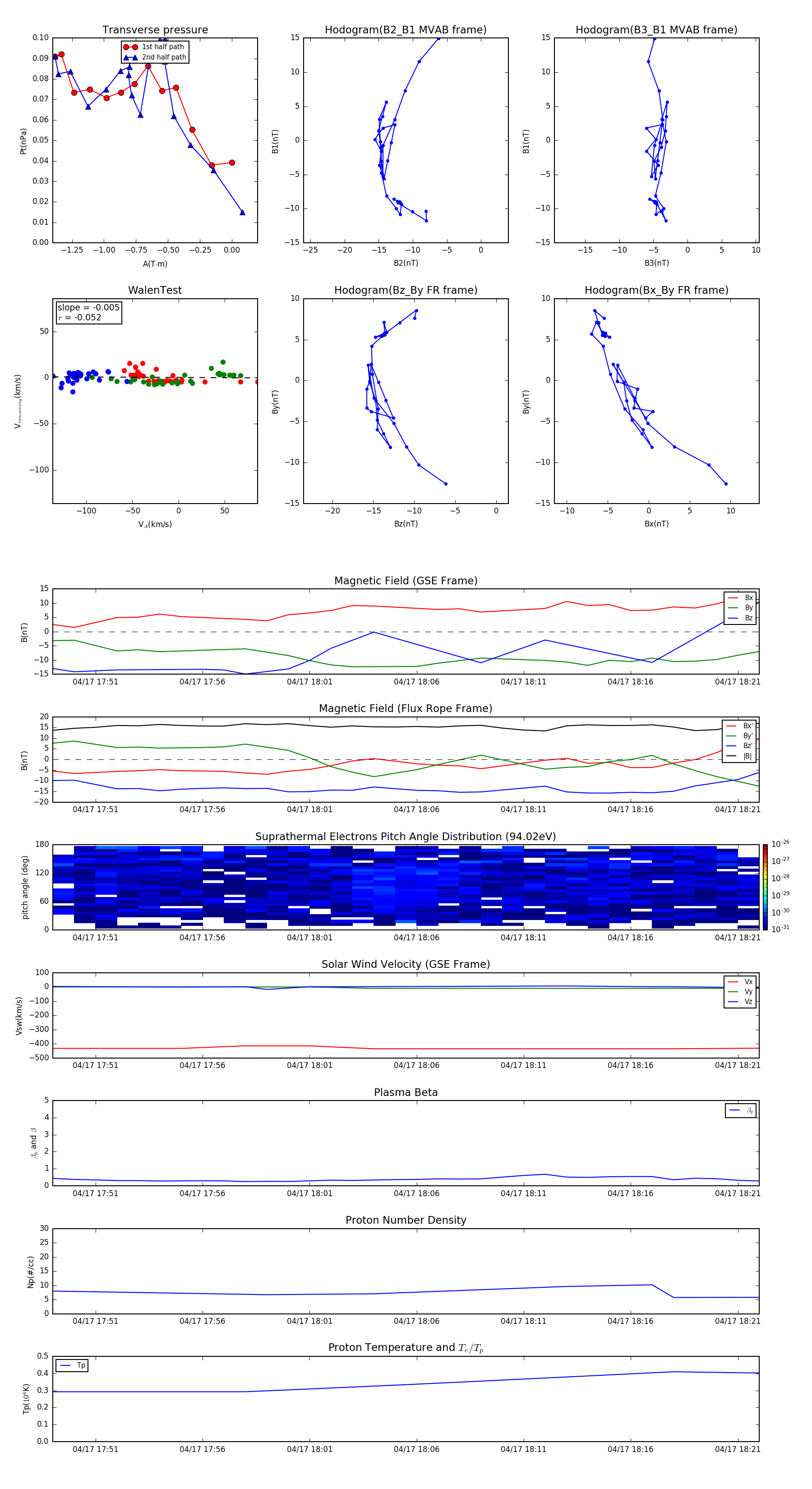
Flux Rope in 1996

Flux Rope Event 1996-04-17 17:49 ~ 1996-04-17 18:22 (34 minutes)


plot