HOME   LIST
‹–   –›

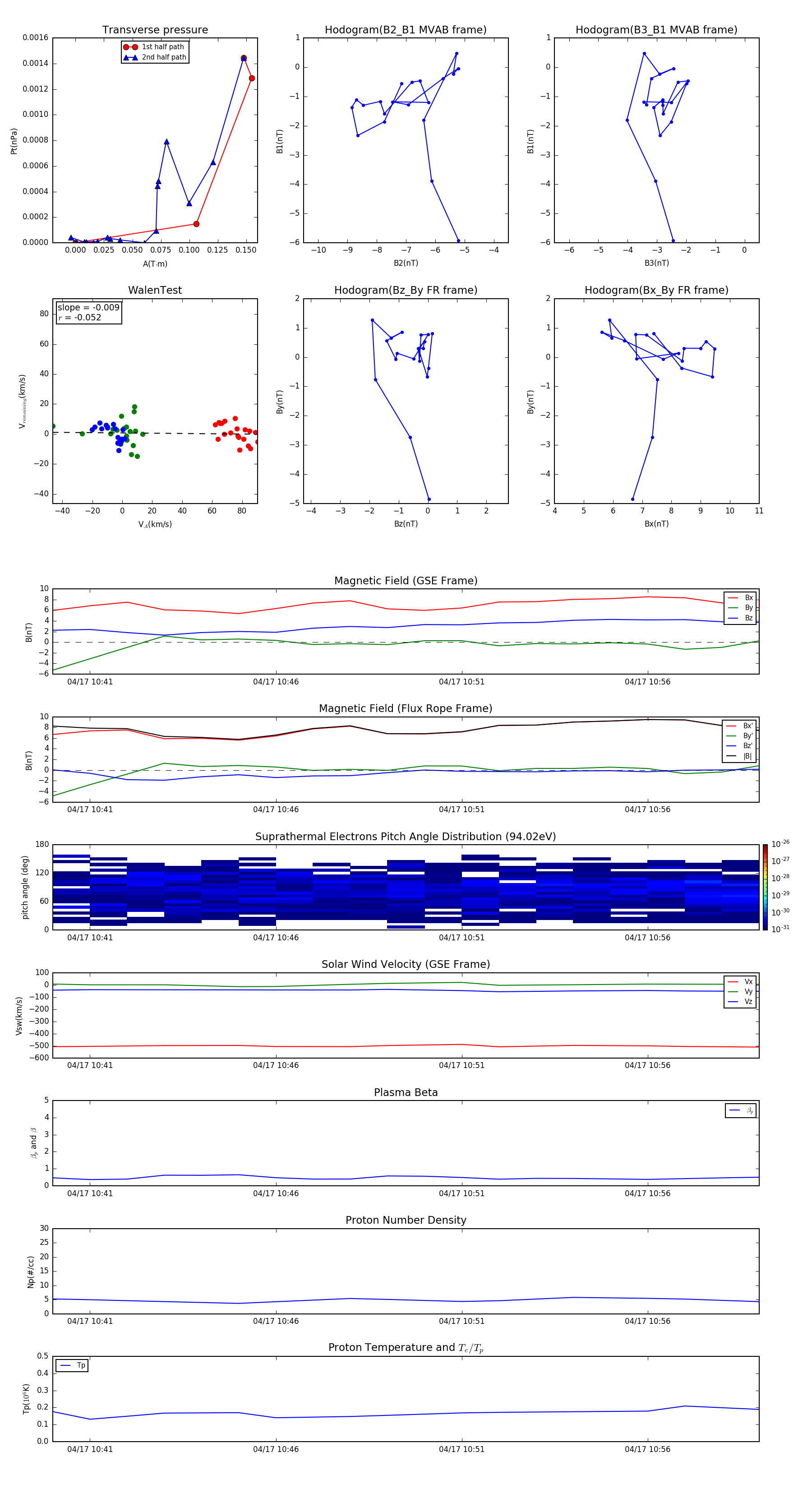
Flux Rope in 1996

Flux Rope Event 1996-04-17 10:40 ~ 1996-04-17 10:59 (20 minutes)


plot