HOME   LIST
‹–   –›

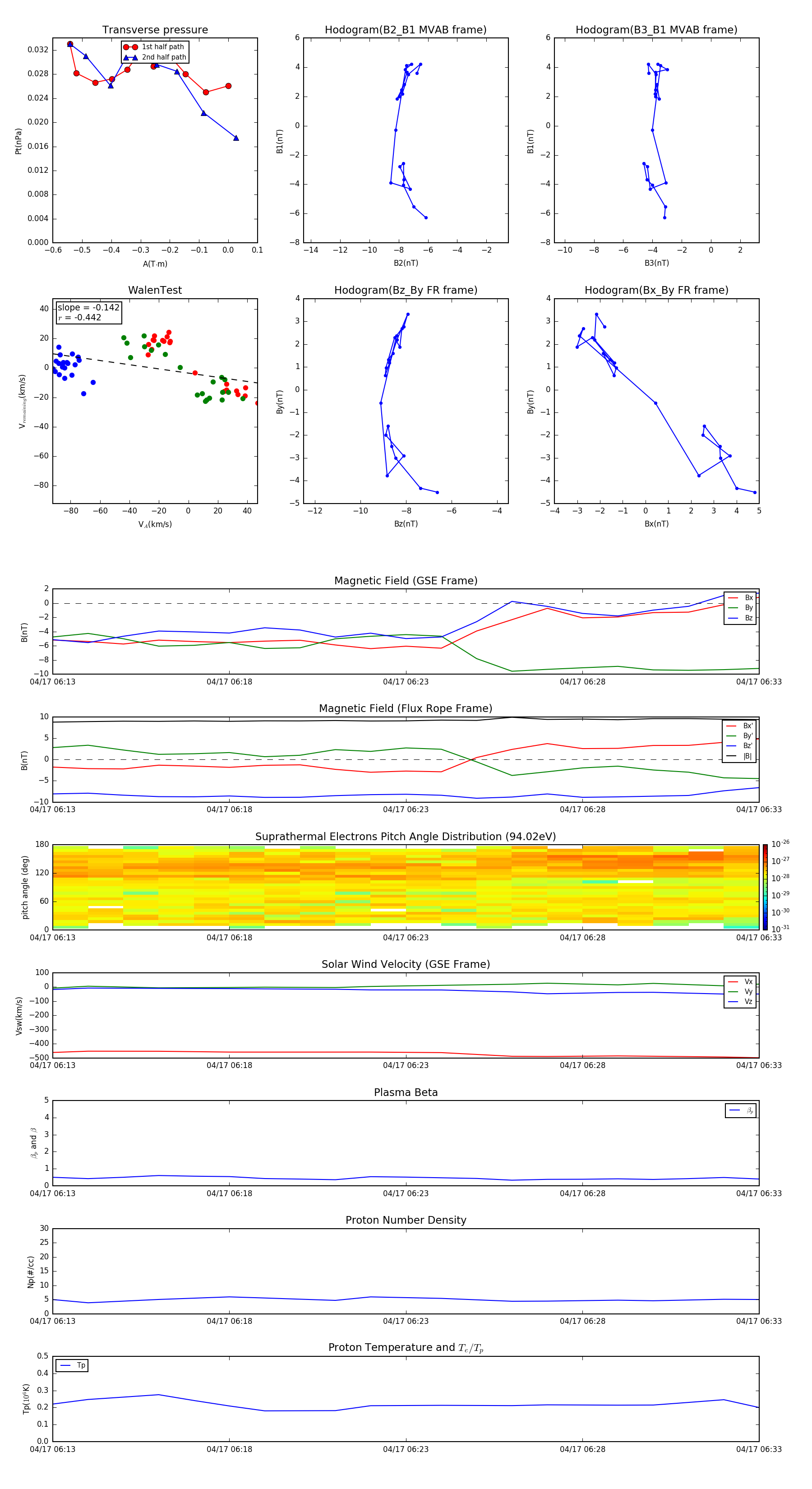
Flux Rope in 1996

Flux Rope Event 1996-04-17 06:13 ~ 1996-04-17 06:33 (21 minutes)


plot