HOME   LIST
‹–   –›

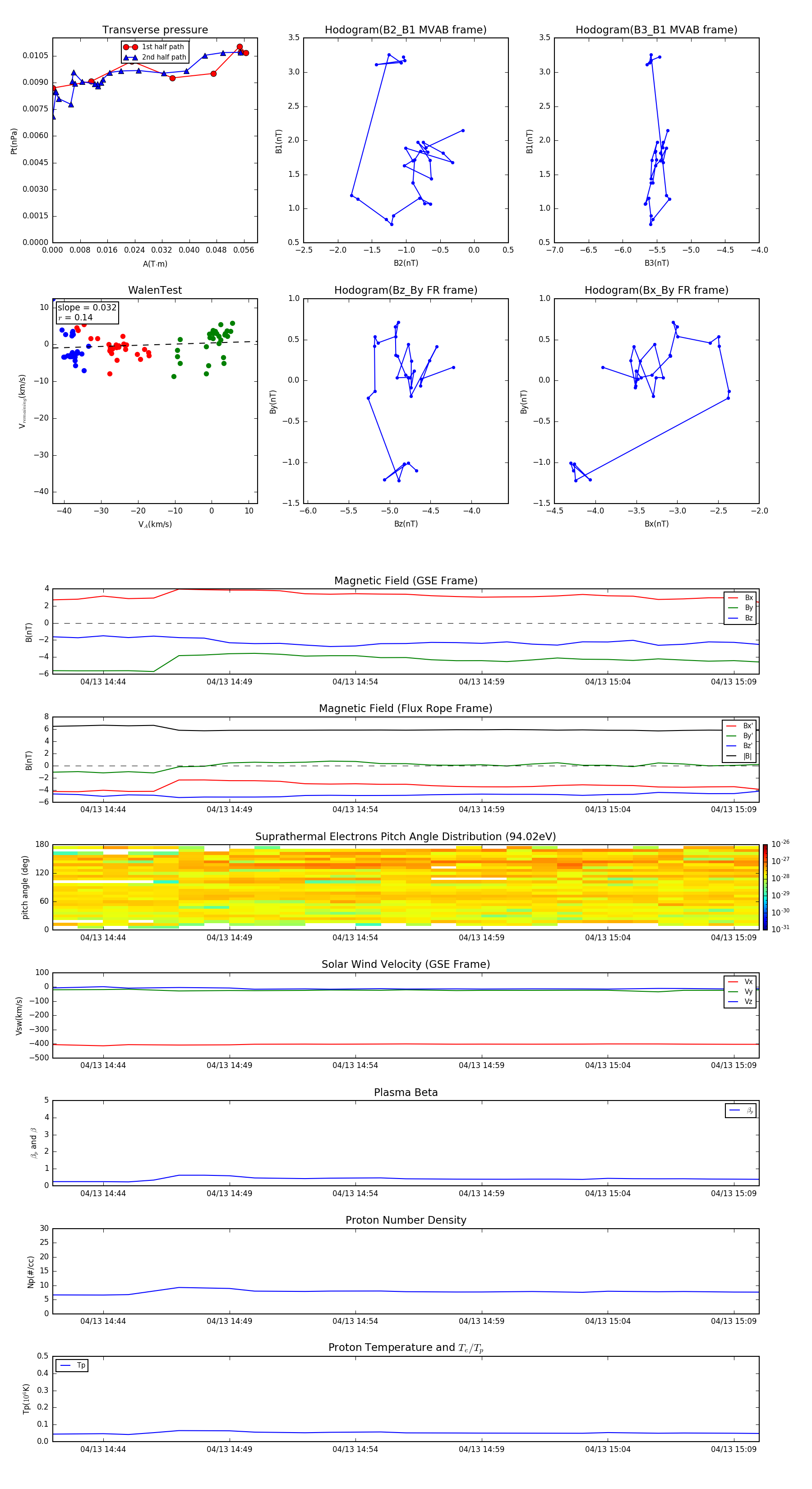
Flux Rope in 1996

Flux Rope Event 1996-04-13 14:42 ~ 1996-04-13 15:10 (29 minutes)


plot