HOME   LIST
‹–   –›

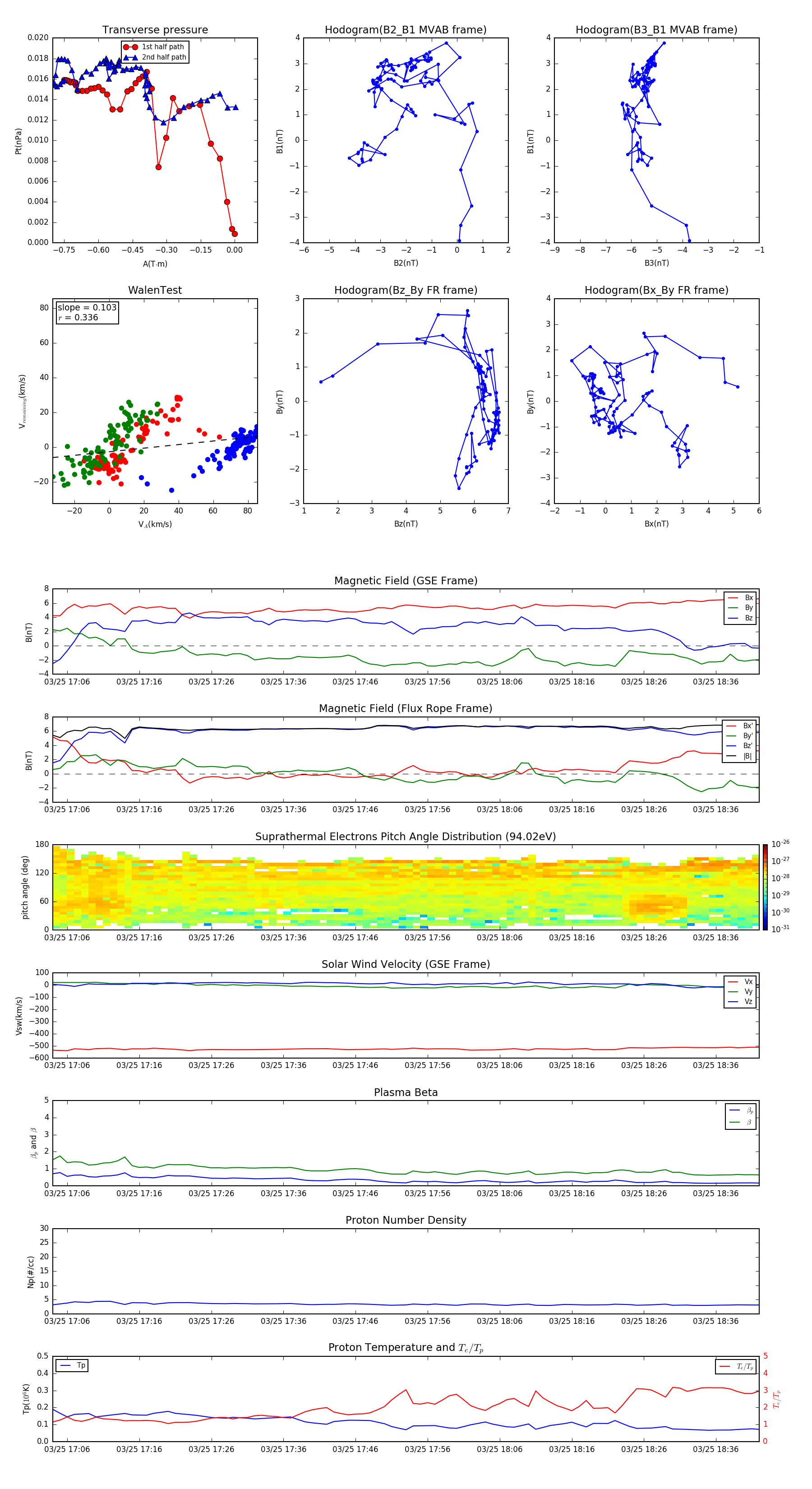
Flux Rope in 1996

Flux Rope Event 1996-03-25 17:04 ~ 1996-03-25 18:42 (99 minutes)


plot