HOME   LIST
‹–   –›

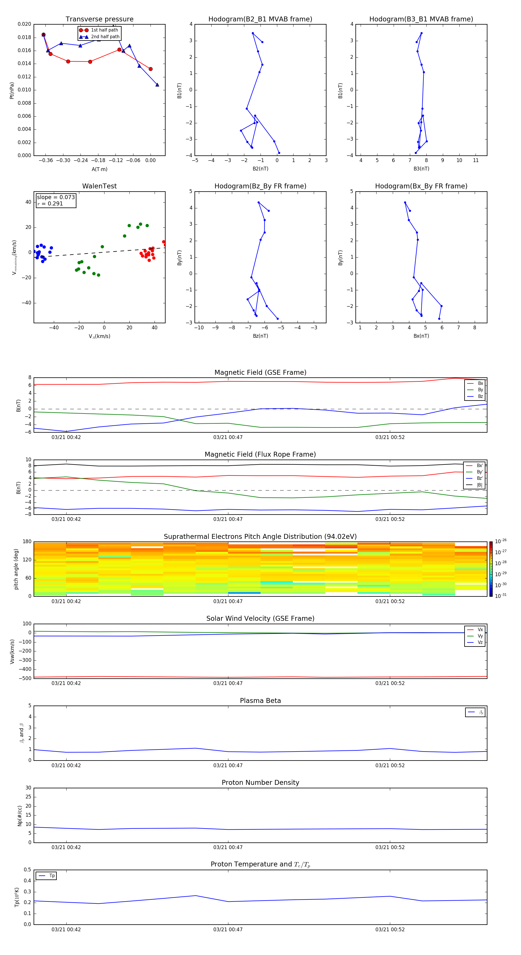
Flux Rope in 1996

Flux Rope Event 1996-03-21 00:41 ~ 1996-03-21 00:55 (15 minutes)


plot