HOME   LIST
‹–   –›

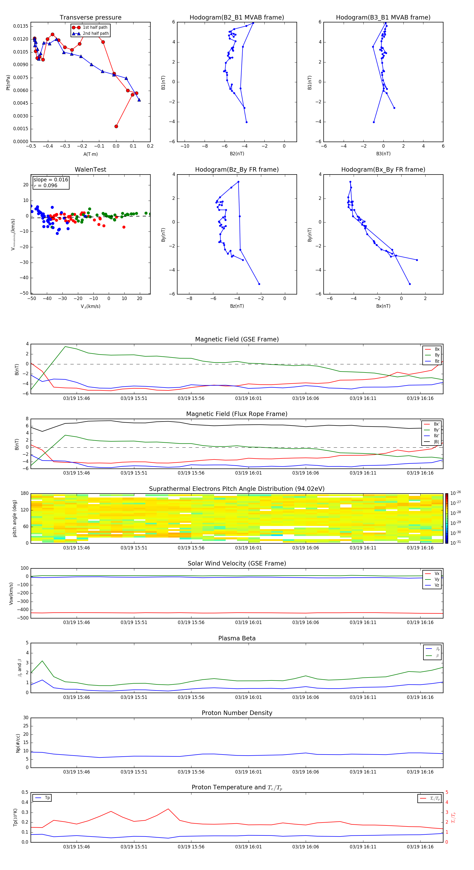
Flux Rope in 1996

Flux Rope Event 1996-03-19 15:42 ~ 1996-03-19 16:18 (37 minutes)


plot