HOME   LIST
‹–   –›

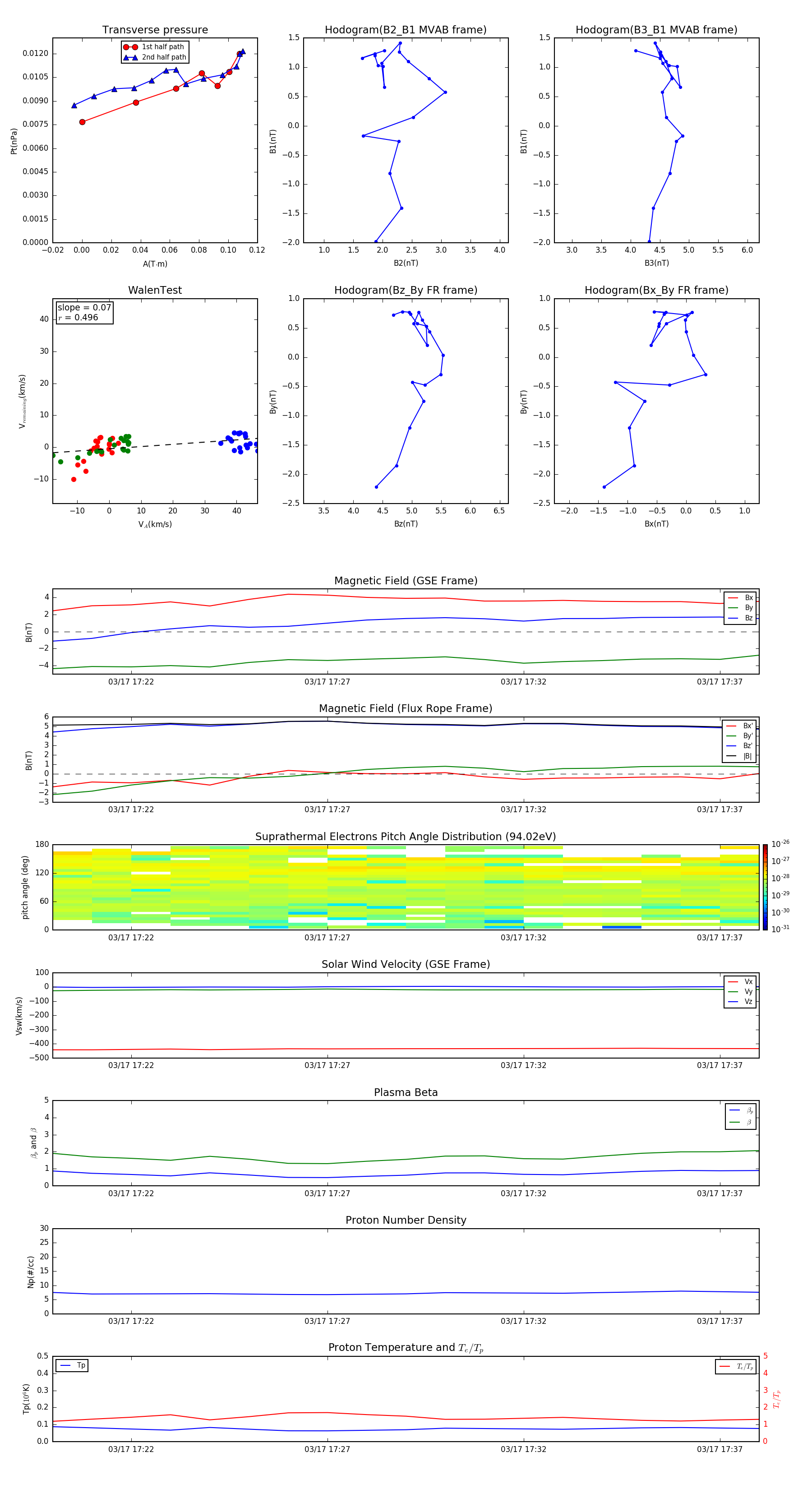
Flux Rope in 1996

Flux Rope Event 1996-03-17 17:20 ~ 1996-03-17 17:38 (19 minutes)


plot