HOME   LIST
‹–   –›

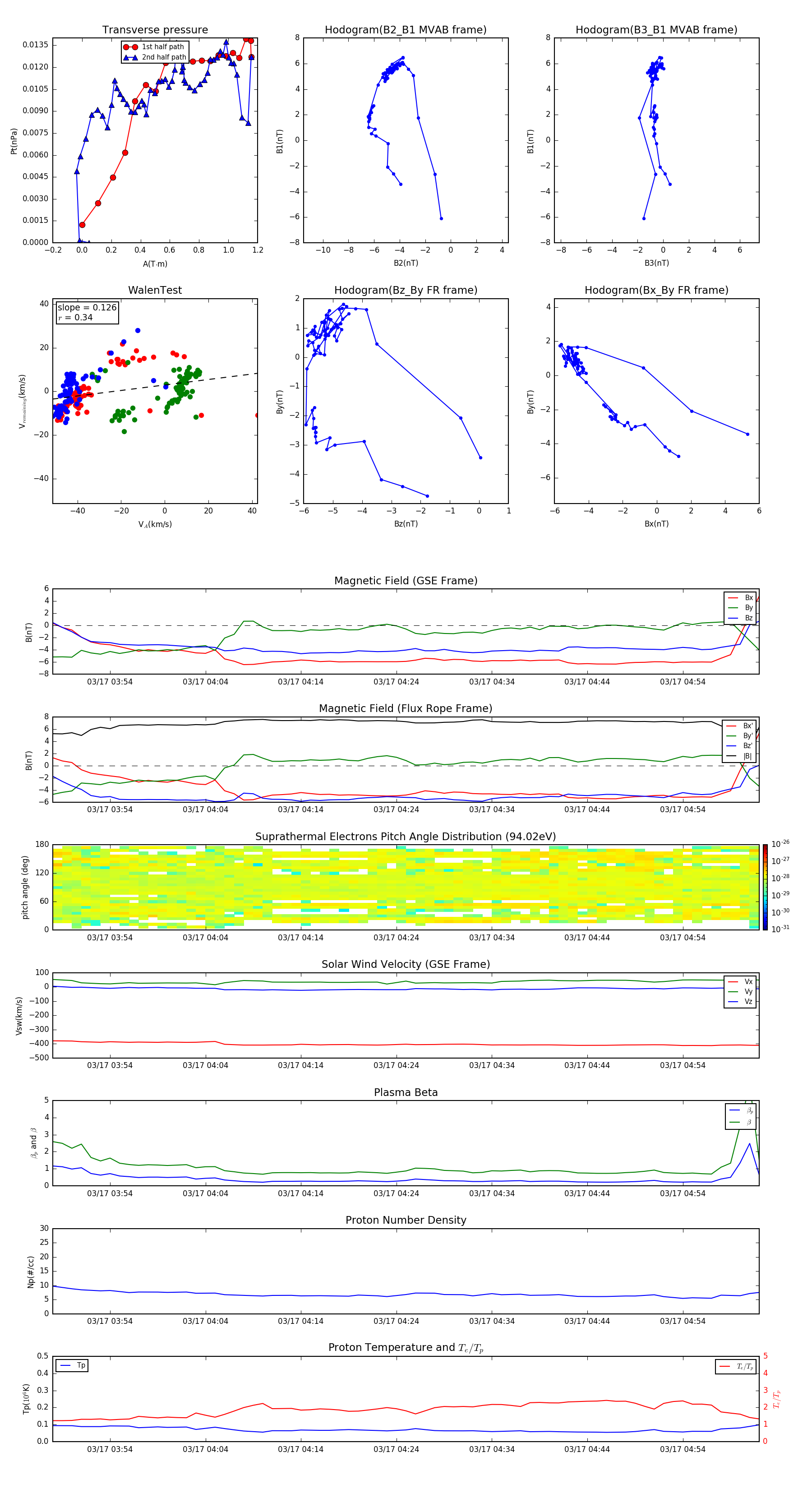
Flux Rope in 1996

Flux Rope Event 1996-03-17 03:48 ~ 1996-03-17 05:02 (75 minutes)


plot